LEMON Manuals: Even more car manuals for everyone: 1960-2025
Home >> Infiniti >> 2004 >> FX45 >> Repair and Diagnosis >> Engine Performance >> Engine Control System >> DTC P0453 EVAP Control System Pressure Sensor >> Diagnostic Procedure
April 5, 2026: LEMON Manuals is launched! Read the announcement.

Diagnostic Procedure

  1. Check Ground Connections 
    1. Turn ignition switch OFF.
    2. Loosen and retighten three ground screws on the body. See Figure .

      Refer to GROUND INSPECTION  .

      OK or NG

      1. OK: go to 2.
      2. NG: Repair or replace ground connections.

  2. Check Connector 
    1. Disconnect EVAP control system pressure sensor harness connector. See Figure .
    2. Check sensor harness connector for water.
      1. Water should not exist  .

      OK or NG

      1. OK: go to 3.
      2. NG: Repair or replace harness connector.

  3. Check EVAP Control System Pressure Sensor Power Supply Circuit 
    1. Turn ignition switch ON.
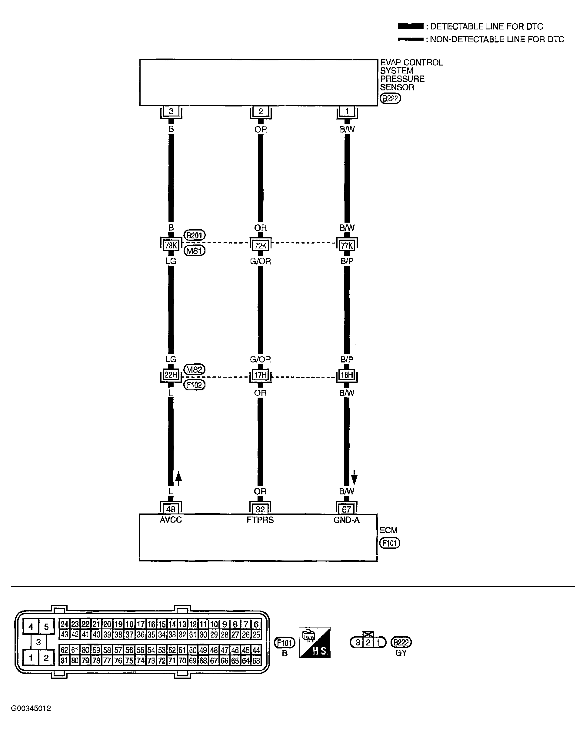
    2. Check voltage between EVAP control system pressure sensor terminal 3 and ground with CONSULT-II or tester. See Figure .
      1. Voltage: Approximately 5V 

      OK or NG

      1. OK: go to  5 .
      2. NG: go to 4.
  4. Detect Malfunctioning Part 

    Check the following.

    • Harness connectors B201, M81
    • Harness connectors M82, F102
    • Harness for open or short between EVAP control system pressure sensor and ECM
      1. Repair open circuit or short to ground or short to power in harness or connectors.

  5. Check EVAP Control System Pressure Sensor Ground Circuit For Open And Short 
    1. Turn ignition switch OFF.
    2. Disconnect ECM harness connector.
    3. Check harness continuity between EVAP control system pressure sensor terminal 1 and ECM terminal 67.

      Refer to wiring diagram. See Figure .

      1. Continuity should exist  .
    4. Also check harness for short to ground and short to power.

      OK or NG

      1. OK: go to  7 .
      2. NG: go to 6.

  6. Detect Malfunctioning Part 

    Check the following.

    • Harness connectors B201, M81
    • Harness connectors M82, F102
    • Harness for open or short between EVAP control system pressure sensor and ECM
      1. Repair open circuit or short to ground or short to power in harness or connectors.

  7. Check EVAP Control System Pressure Sensor Input Signal Circuit For Open And Short 
    1. Check harness continuity between ECM terminal 32 and EVAP control system pressure sensor terminal 2.

      Refer to wiring diagram. See Figure .

      1. Continuity should exist  .
    2. Also check harness for short to ground and short to power.

      OK or NG

      1. OK: go to  9 .
      2. NG: go to 8.
  8. Detect Malfunctioning Part 

    Check the following.

    • Harness connectors B201, M81
    • Harness connectors M82, F102
    • Harness for open or short between EVAP control system pressure sensor and ECM
      1. Repair open circuit or short to ground or short to power in harness or connectors.

  9. Check Rubber Tube 
    1. Disconnect rubber tube connected to EVAP canister vent control valve.
    2. Check the rubber tube for clogging.

      OK or NG

      1. OK: go to 10.
      2. NG: Clean the rubber tube using an air blower, repair or replace rubber tube.

  10. Check EVAP Canister Vent Control Valve 

    Refer to COMPONENT INSPECTION  .

    OK or NG

    1. OK: go to 11.
    2. NG: Replace EVAP canister vent control valve.

  11. Check EVAP Control System Pressure Sensor 

    Refer to COMPONENT INSPECTION  .

    OK or NG

    1. OK: go to 12.
    2. NG: Replace EVAP control system pressure sensor.

  12. Check If EVAP Canister Saturated With Water 
    1. Remove EVAP canister with EVAP canister vent control valve and EVAP control system pressure sensor attached.
    2. Check if water will drain from the EVAP canister. See Figure .

      Yes or No

      1. Yes: go to 13.
      2. No: go to  15 .

  13. Check EVAP Canister 

    Weigh the EVAP canister with the EVAP canister vent control valve and EVAP control system pressure sensor attached.

    The weight should be less than 2.1 kg (4.6 lb)  .

    OK or NG

    1. OK: go to  15 .
    2. NG: go to 14.

  14. Detect Malfunctioning Part 

    Check the following.

    • EVAP canister for damage
    • EVAP hose between EVAP canister and vehicle frame for clogging or poor connection
      1. Repair hose or replace EVAP canister.
  15. Check Intermittent Incident 

    Refer to TROUBLE DIAGNOSIS FOR INTERMITTENT INCIDENT  .

    1. Inspection end