LEMON Manuals: Even more car manuals for everyone: 1960-2025
Home >> Infiniti >> 2005 >> QX56 AWD >> Repair and Diagnosis >> Transmission >> Transfer Case >> All-Mode 4WD System >> System Description >> Control System >> Notes
April 5, 2026: LEMON Manuals is launched! Read the announcement.

Control System: Notes

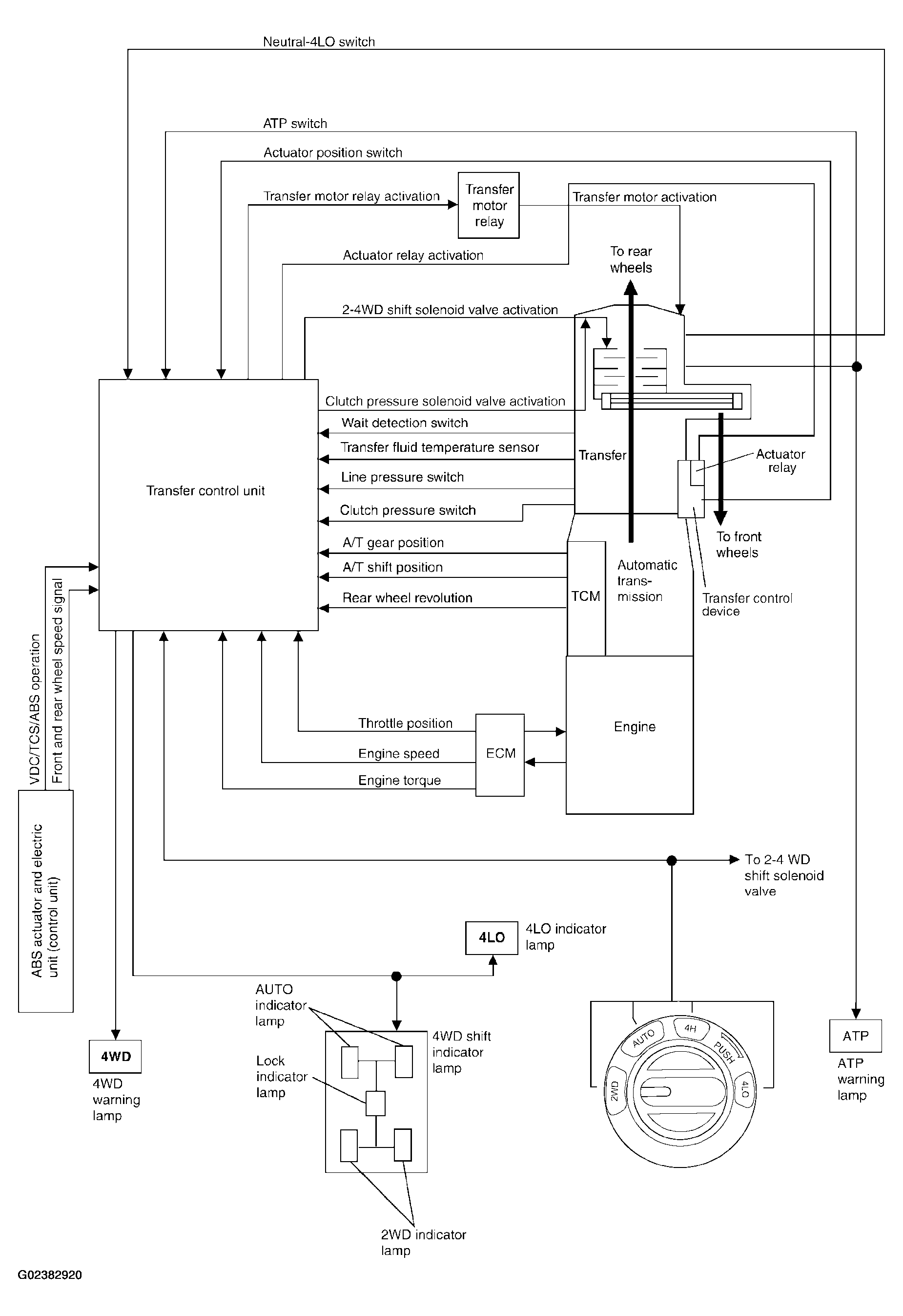
Fig 1: Control System - Description Diagram
G02382920Courtesy of NISSAN MOTOR CO., U.S.A.