LEMON Manuals: Even more car manuals for everyone: 1960-2025
Home >> Infiniti >> 2010 >> FX35 AWD >> Repair and Diagnosis >> Brakes >> Traction Control >> Brake Control System VDC/TCS/Abs >> Basic Inspection >> Diagnosis And Repair Work Flow >> Work Flow >> Overall Sequence
April 5, 2026: LEMON Manuals is launched! Read the announcement.

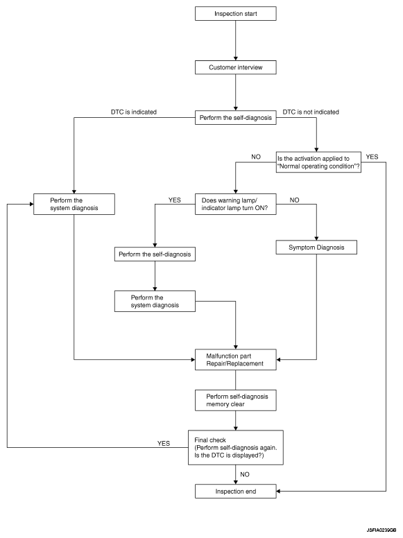
Overall Sequence

Fig 1: Diagnosis And Repair Work Flow Diagram
G05981812Courtesy of NISSAN MOTOR CO., U.S.A.