LEMON Manuals: Even more car manuals for everyone: 1960-2025
Home >> Infiniti >> 2013 >> M37 Base >> Repair and Diagnosis >> Body & Frame >> Seats >> Automatic Drive Positioner >> Basic Inspection >> Diagnosis And Repair Work Flow >> Work Flow >> Overall Sequence
April 5, 2026: LEMON Manuals is launched! Read the announcement.

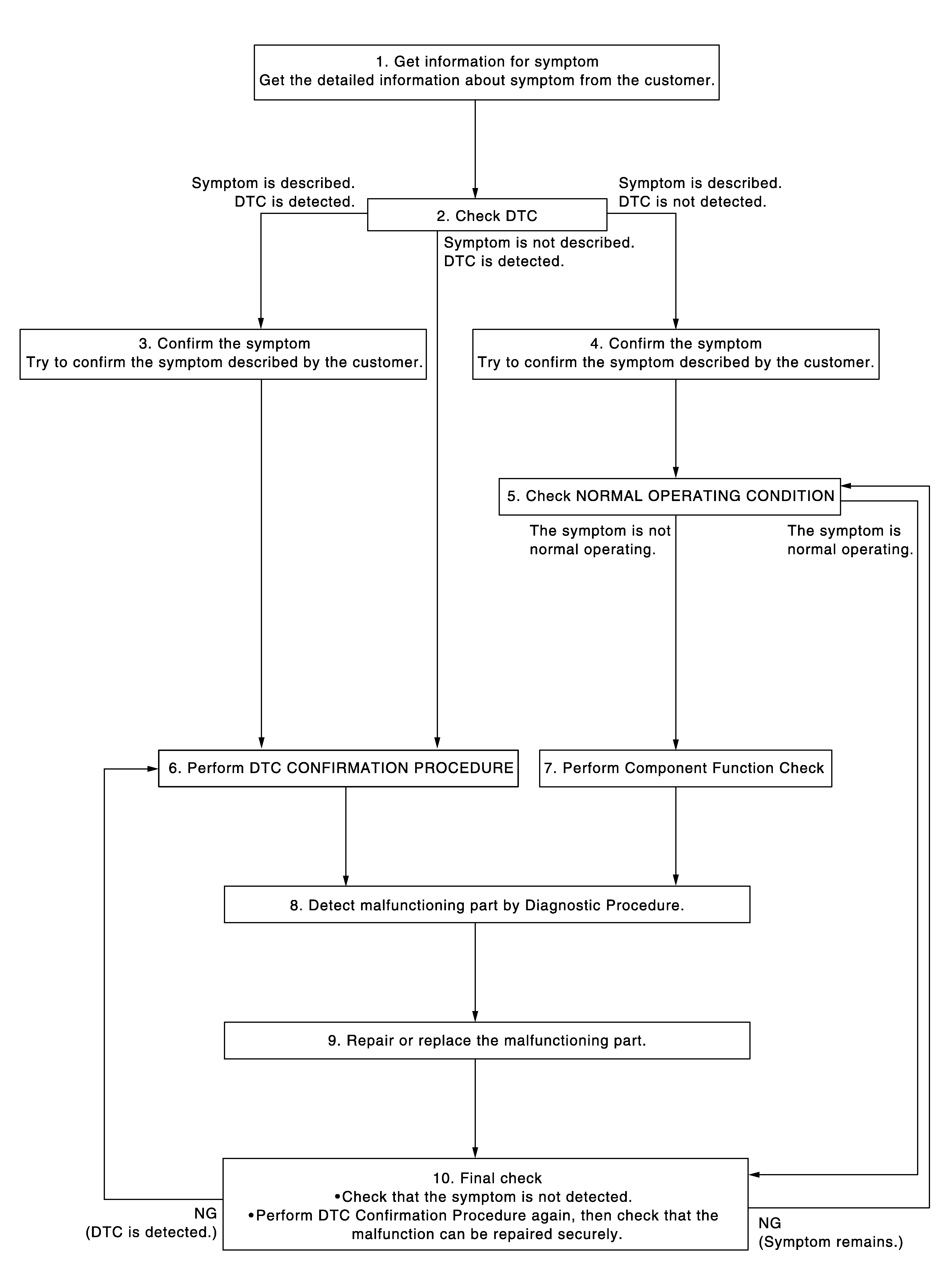
Overall Sequence

Fig 1: Diagnosis And Repair Work Flow Chart
G05727959Courtesy of NISSAN NORTH AMERICA, INC.