LEMON Manuals: Even more car manuals for everyone: 1960-2025
Home >> Infiniti >> 2016 >> Q50 Base, AWD >> Repair and Diagnosis >> External Pages >> Different car >> Section 366 (ADAS Control Unit) >> System Description >> System >> System Description >> System Diagram
April 5, 2026: LEMON Manuals is launched! Read the announcement.

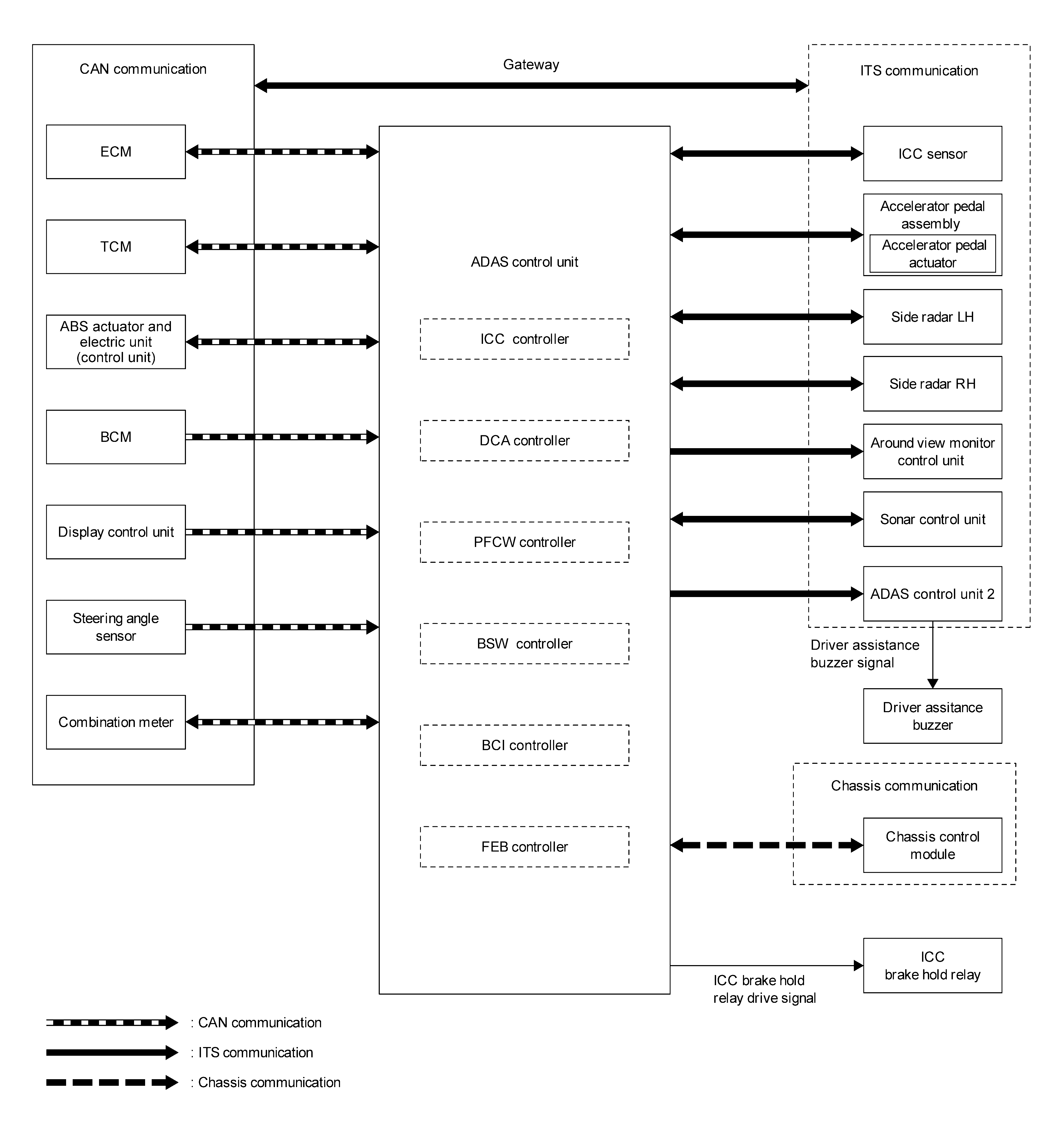
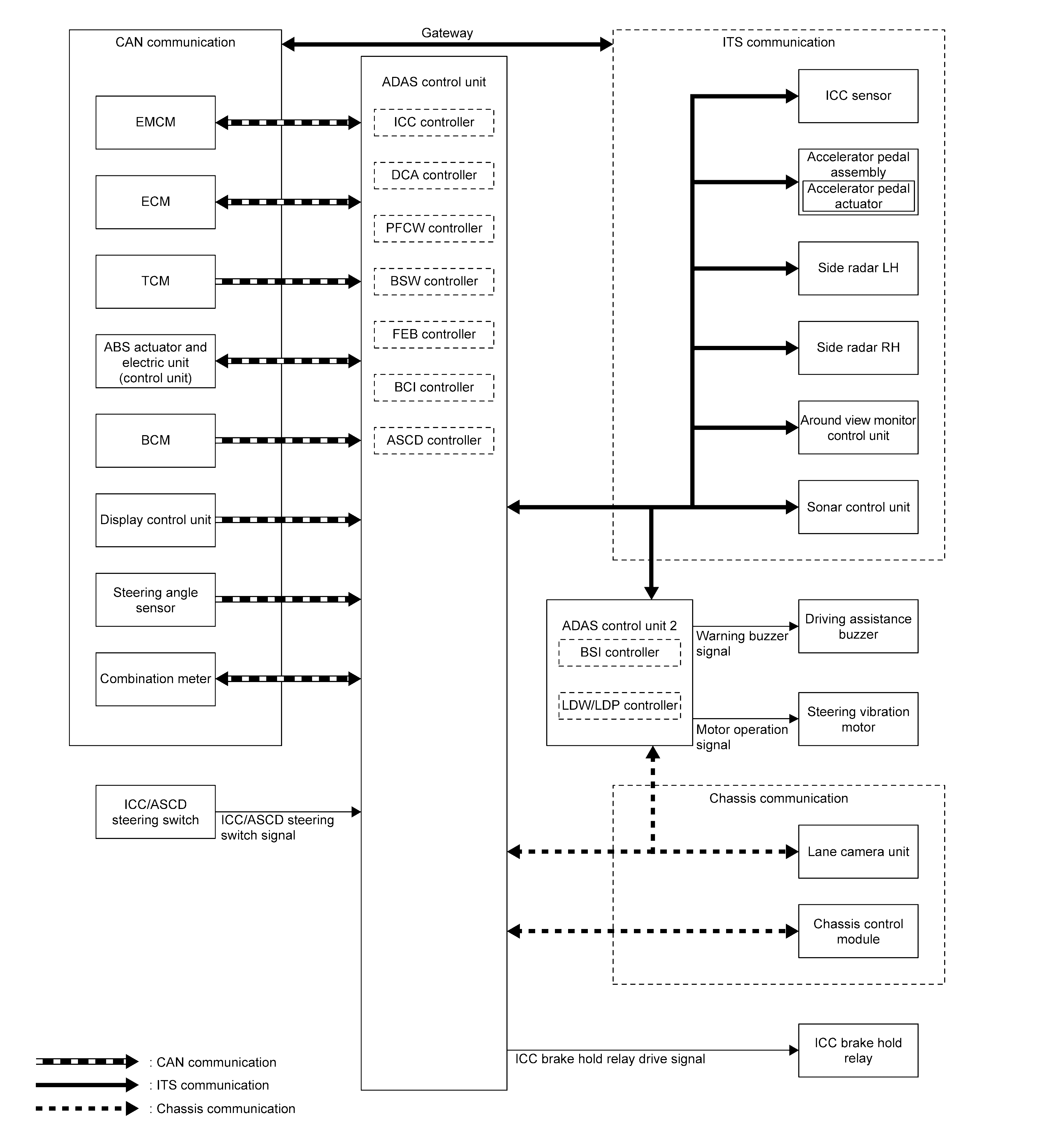
System Diagram

WARNING: This page is about a different car, the 2019 Infiniti Q50. However, it is still accessible from the selected car via links, so may be relevant.

VR30DDTT 

GNSJSOIA2541GB-541Courtesy of NISSAN NORTH AMERICA, INC.

2.0 TURBO GASOLINE ENGINE 

GNSJSOIA2542GB-542Courtesy of NISSAN NORTH AMERICA, INC.
NOTE: TCM is connected to drivetrain CAN communication and transmits a CAN communication signal to ADAS control unit via ECM.