LEMON Manuals: Even more car manuals for everyone: 1960-2025
Home >> Infiniti >> 2020 >> Q60 Pure, AWD >> Repair and Diagnosis >> Engine Performance >> Engine Control Systems >> Drive Mode System (Diagnostics) >> Description >> System >> INFINITI Drive Mode Selector >> System Description >> System Diagram
April 5, 2026: LEMON Manuals is launched! Read the announcement.

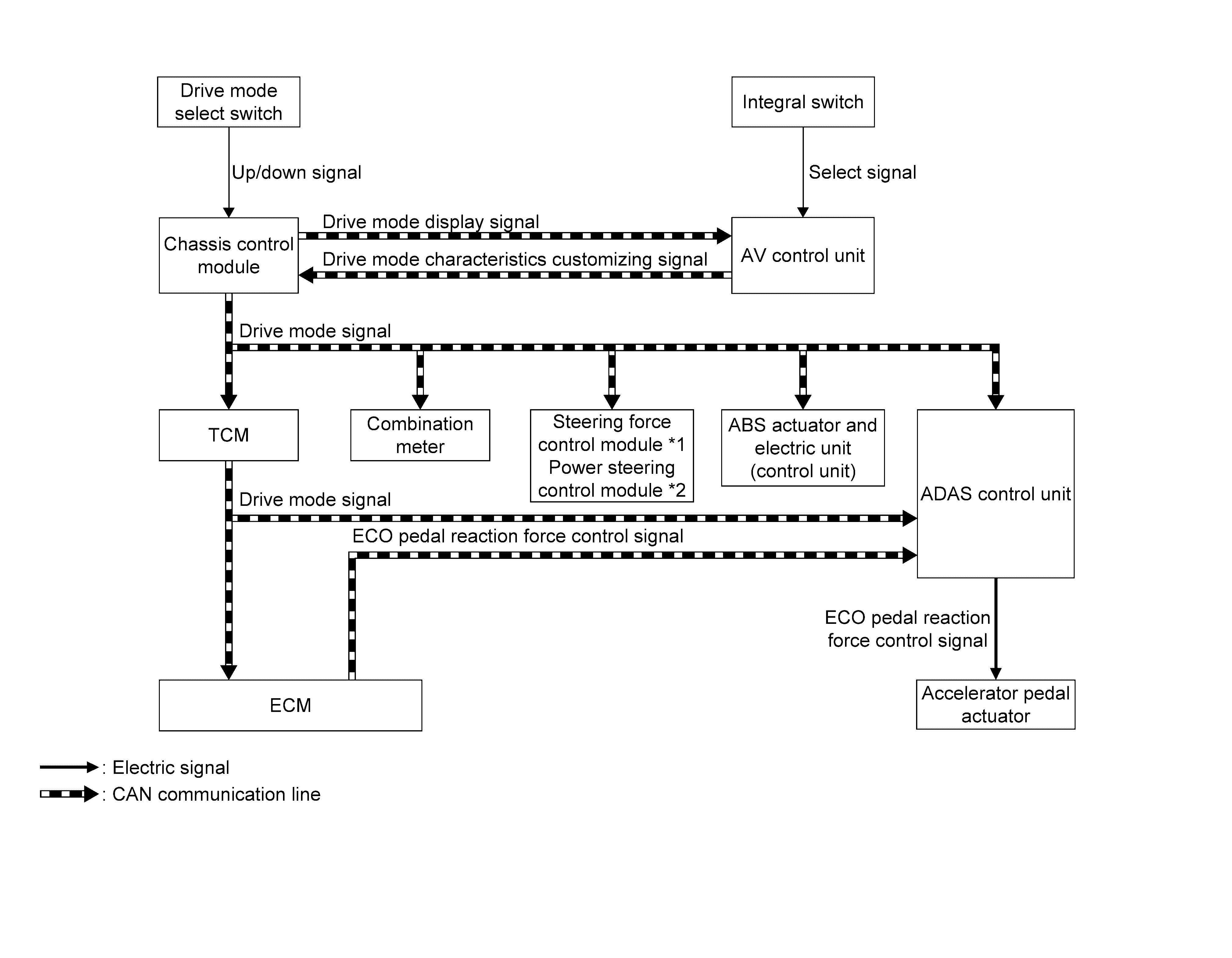
System Diagram

GNSILL0274600-600Courtesy of NISSAN NORTH AMERICA, INC.

*1: Applied to the direct adaptive steering system models only.

*2: Applied to the electric power steering system models only.