LEMON Manuals: Even more car manuals for everyone: 1960-2025
Home >> Infiniti >> 2021 >> Q50 Pure, RWD >> Repair and Diagnosis >> Steering >> Steering Control Systems >> Steering Control System (Diagnostics) >> Description >> System >> Direct Adaptive Steering >> System Description - Direct Adaptive Steering System >> System Diagram
April 5, 2026: LEMON Manuals is launched! Read the announcement.

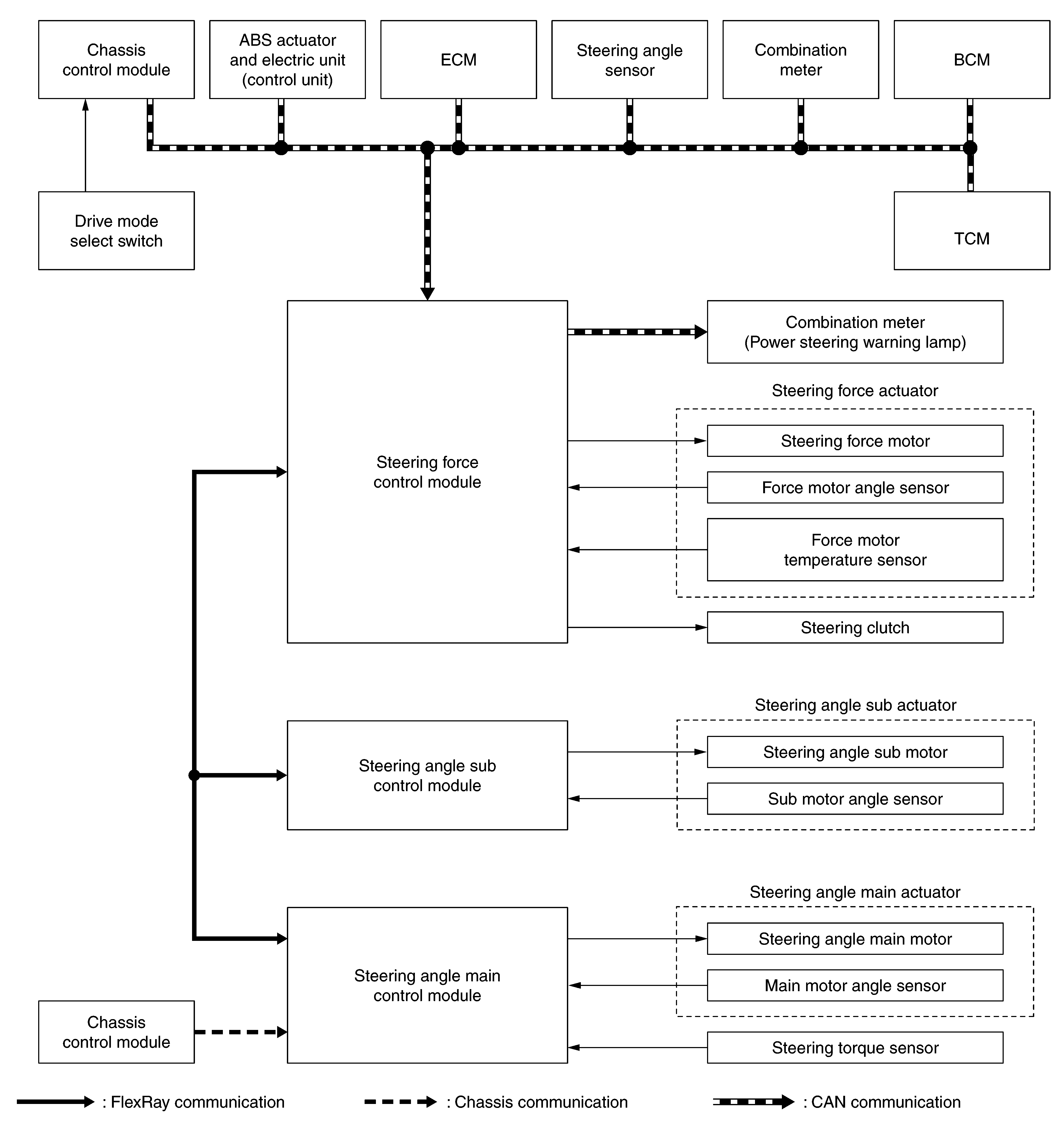
System Diagram

G09159395Courtesy of NISSAN NORTH AMERICA, INC.

INPUT/OUTPUT SIGNAL 

Communicates the signal from each control unit via CAN communication, Chassis communication or FlexRay communication.

Control unit

Signal status

Chassis control module

  • Transmits mainly the following signals to steering force control module via CAN communication.
    • Drive mode signal
    • Steering angle sensor signal
  • Transmits mainly the following signals to steering angle main control module via Chassis communication.
    • Active lane control signal
    • Steering angle sensor signal *1
    • Steering angle sensor malfunction signal *1

ABS actuator and electric unit (control unit)

  • Transmits mainly the following signals to steering force control module via CAN communication.
    • Front LH wheel sensor signal
    • Front RH wheel sensor signal
    • Vehicle speed signal
    • Side G signal
    • Yaw rate signal

ECM

  • Transmits mainly the following signals to steering force control module via CAN communication.
    • Engine status signal
    • Engine speed signal
  • Receives mainly the following signals from steering force control module via CAN communication.
    • Steering torque signal

TCM

  • Transmits mainly the following signals to steering force control module via CAN communication.
    • Shift position signal

Combination meter

  • Transmits mainly the following signals to steering force control module via CAN communication.
    • Odometer signal
  • Receives mainly the following signals from steering force control module via CAN communication.
    • Power steering warning lamp signal

Steering angle sensor

  • Transmits mainly the following signals to steering force control module via CAN communication.
    • Steering angle sensor signal
    • Steering angle sensor malfunction signal

BCM

  • Transmits mainly the following signals to steering force control module via CAN communication.
    • Sleep wake up signal

Steering force control module

Steering angle main control module

Steering angle sub control module

  • Interactively transmits and receives mainly the following signals via FlexRay communication *2 .
    • Direct adaptive steering control signal

*1: Chassis control module transmits the signal (received from steering angle sensor) via Chassis communication

*2: Communication line between the steering force control module, the steering angle main control module and the steering angle sub control module