LEMON Manuals: Even more car manuals for everyone: 1960-2025
Home >> Infiniti >> 2021 >> Q60 Pure, AWD >> Repair and Diagnosis >> Body & Frame >> Windows >> Power Window Control System (Diagnostics) >> Description >> System >> Power Window System >> System Description >> System Diagram
April 5, 2026: LEMON Manuals is launched! Read the announcement.

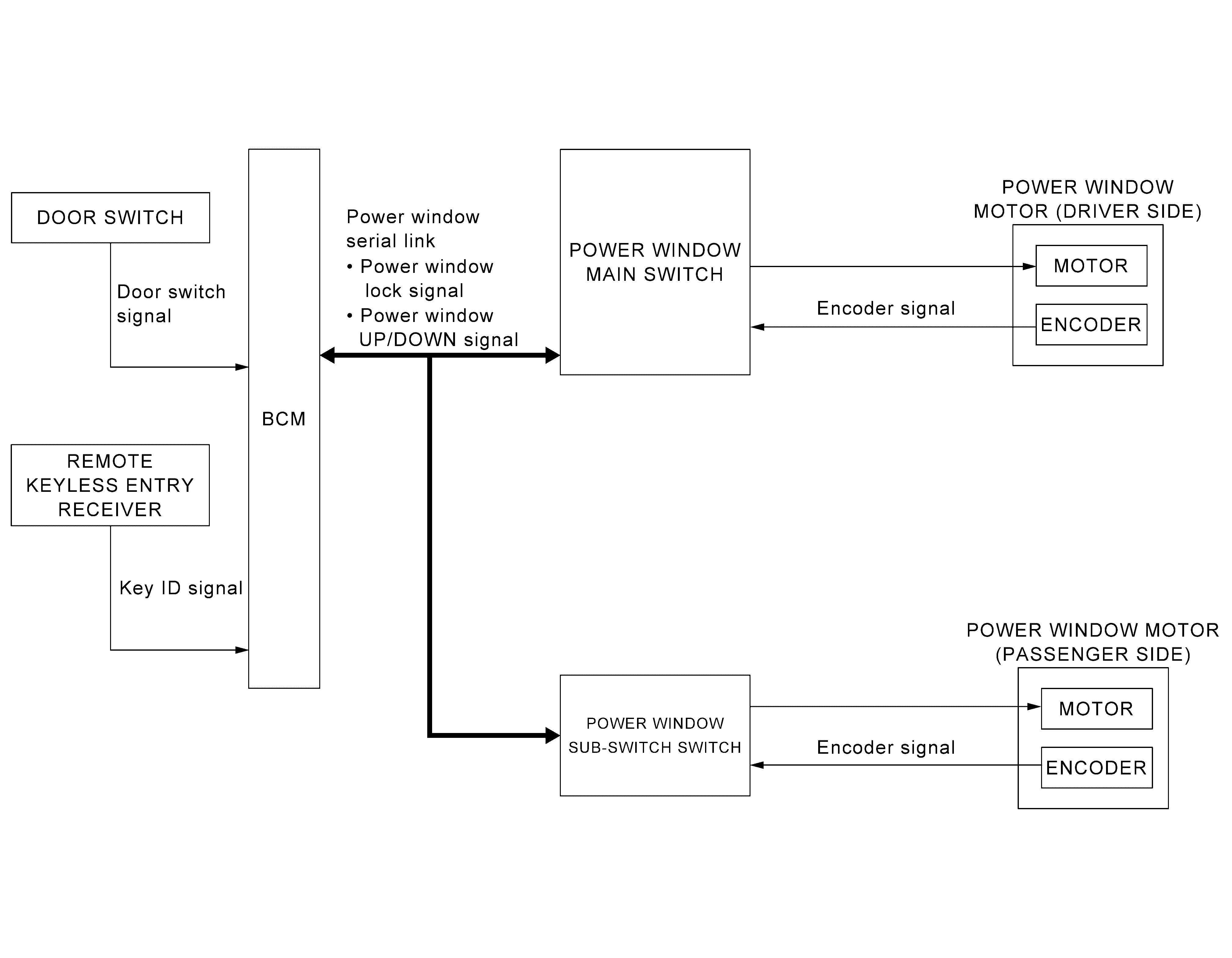
System Diagram

GNSILL0315318Courtesy of NISSAN NORTH AMERICA, INC.