LEMON Manuals: Even more car manuals for everyone: 1960-2025
Home >> Infiniti >> 2021 >> QX50 Essential, 4WD >> Repair and Diagnosis >> Body & Frame >> Windows >> Power Window Control System (Diagnostics, Service Information) >> System Description >> System >> System Diagram
April 5, 2026: LEMON Manuals is launched! Read the announcement.

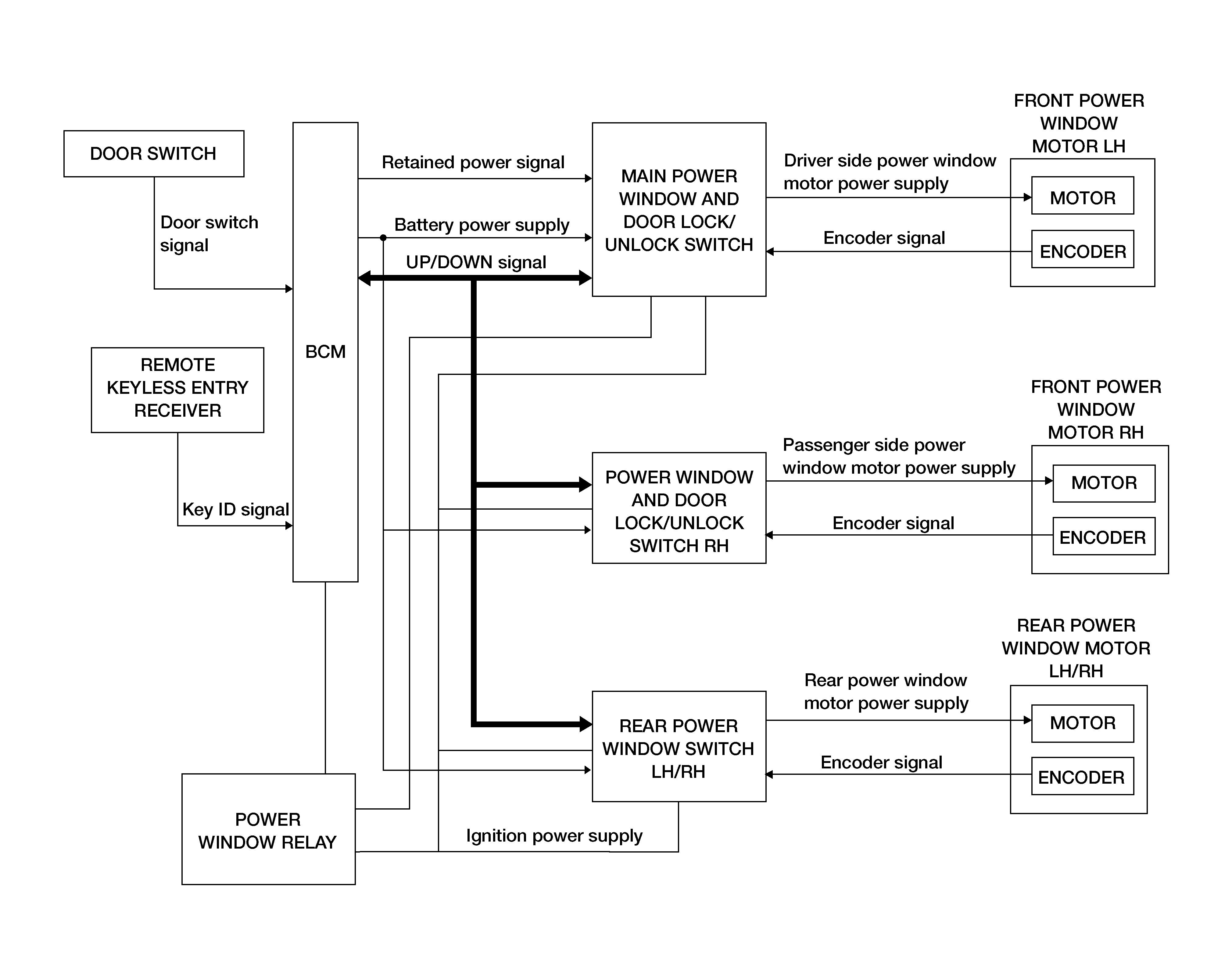
System Diagram

G05693697Courtesy of NISSAN NORTH AMERICA, INC.