LEMON Manuals: Even more car manuals for everyone: 1960-2025
Home >> Infiniti >> 2022 >> QX50 Autograph >> Repair and Diagnosis >> Engine Performance >> Engine Control Systems >> Drive Mode System >> System Description >> System >> INFINITI Drive Mode Selector >> System Description >> System Diagram
April 5, 2026: LEMON Manuals is launched! Read the announcement.

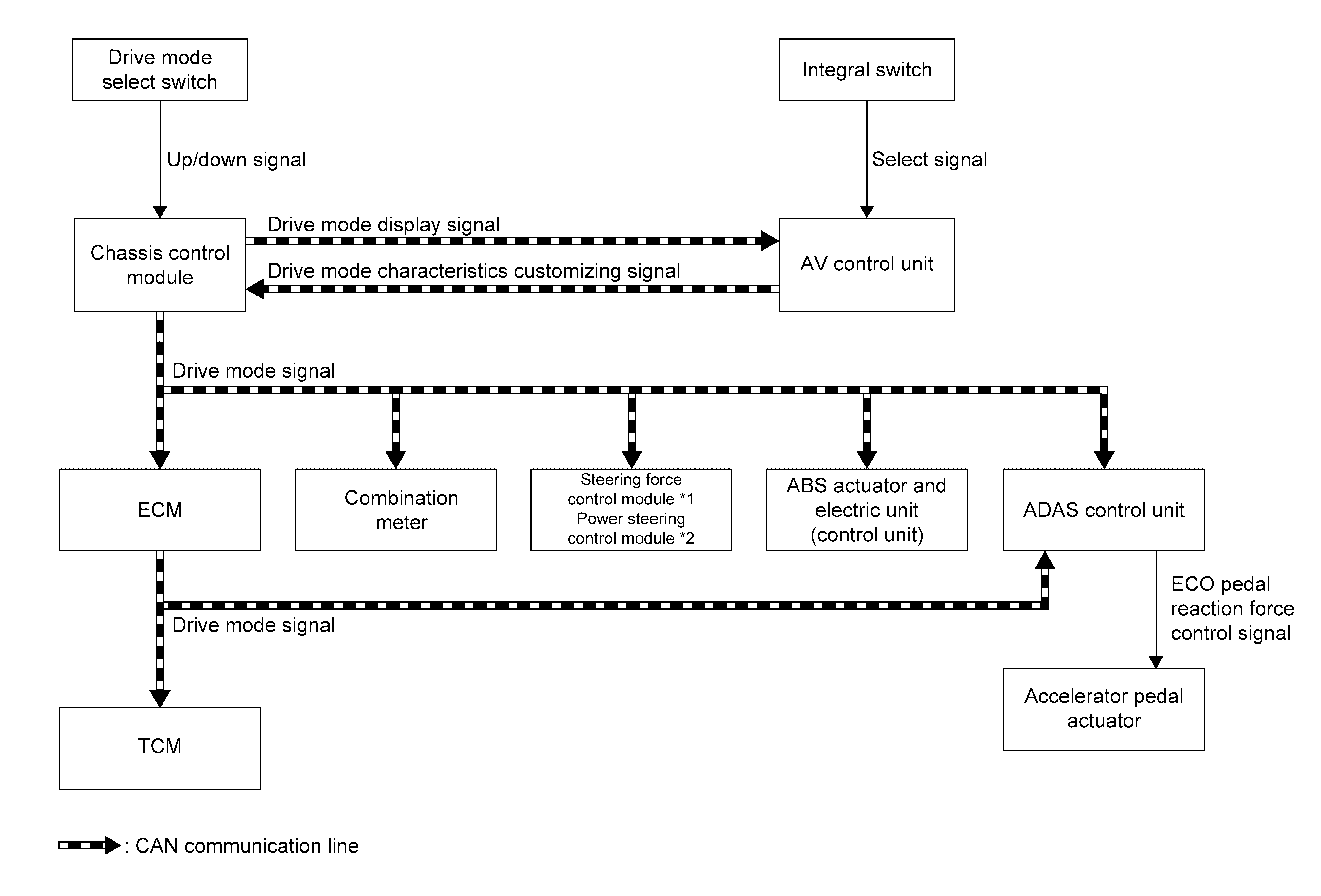
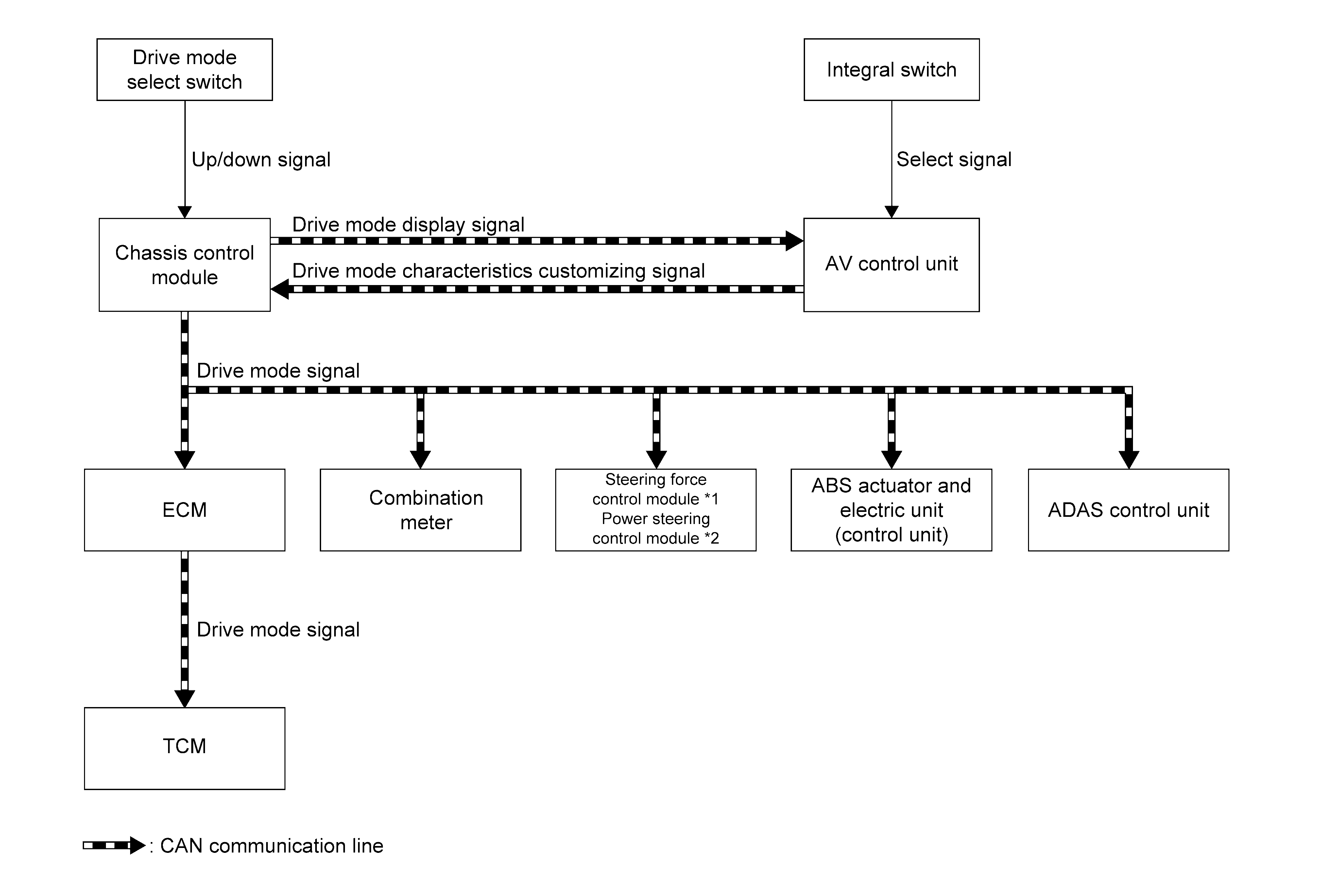
System Diagram

Fig 1: With ECO pedal
GNSILL0336397Courtesy of NISSAN NORTH AMERICA, INC.
Fig 2: Without ECO pedal
GNSILL0336398Courtesy of NISSAN NORTH AMERICA, INC.