System Description
- All the vehicles are equipped with an Infiniti Drive Mode Selector which switches a vehicle mode among PERSONAL, SPORT, STANDARD, and ECO with the flick of a switch.
- The adoption of PERSONAL mode allows the driver to change the vehicle characteristics (arbitrarily) by using the integral switch (lower display).
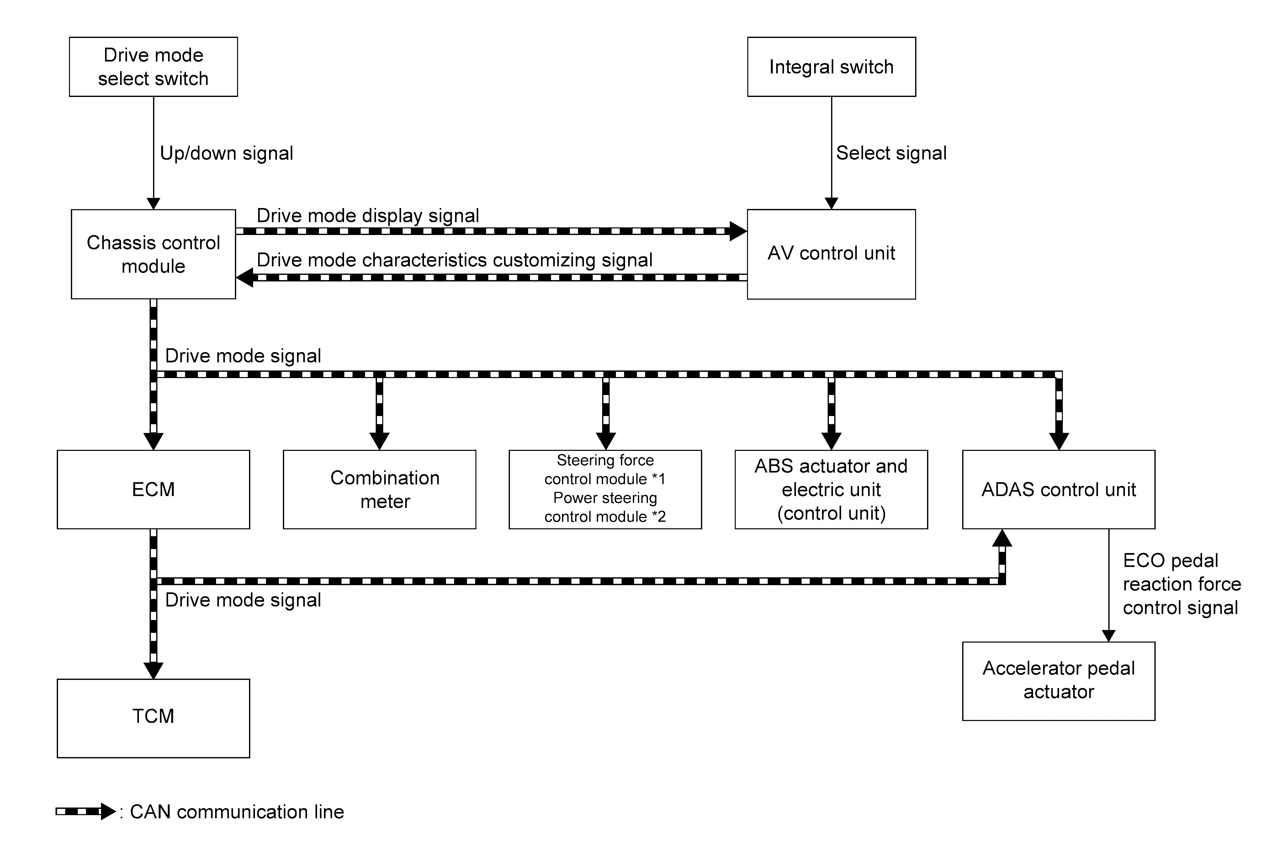
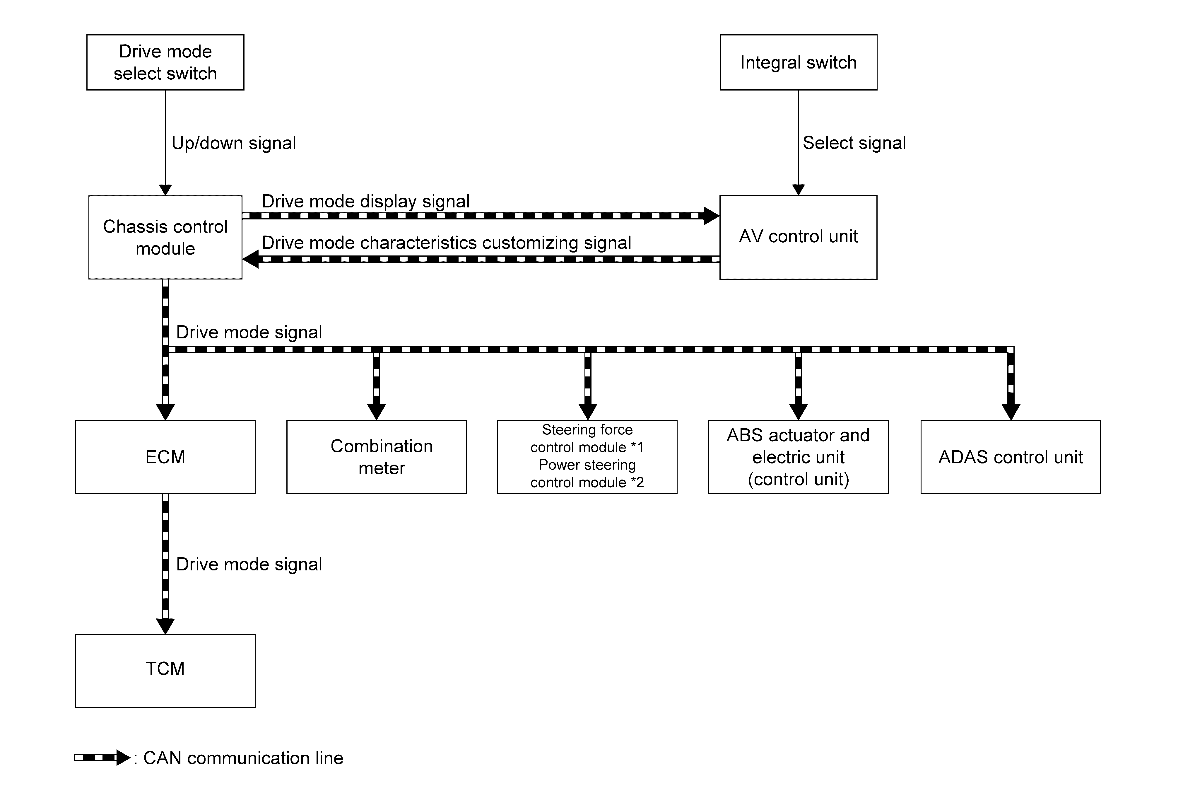
- The Infiniti Drive Mode Selector changes a vehicle mode to the powertrain, and chassis function.
SYSTEM DIAGRAM
With ECO pedal
Without ECO pedal
CONTROL DESCRIPTION
- The Infiniti Drive Mode Selector switches a vehicle mode with the flick of a switch (drive mode select switch) mounted on upper part of the center console and changes the control characteristics of the powertrain and chassis.
- When the ignition switch is placed ON from the OFF state, the Infiniti Drive Mode Selector starts in STANDARD mode regardless of drive mode during ignition switch ON.
- The operation of the integral switch allows the driver to set vehicle characteristics as in the following table. The driver can drive the vehicle with the vehicle characteristics set by selecting PERSONAL with the drive mode select switch.
Category Item Setting Personal mode Engine-Transmission SPORT STANDARD ECO Active trace control ON OFF Active engine brake ON OFF Steering * Mode Sport Standard Response Dynamic + Dynamic Default *: Depends on vehicle equipment.
- The vehicle characteristics are controlled from the STANDARD mode to any mode listed below:
Select mode Vehicle characteristics control PERSONAL * The vehicle characteristics can be set by the driver arbitrarily with the integral switch. SPORT The control characteristics of engine and steering function can be changed. This mode uses the high engine performance region and adds a crisp feel in steering wheel operation ECO ECO mode provides the features of assistance in the improvement of fuel economy such as smooth starts and stable cruising and facilities ECO driving. *: The setting is equivalent of STANDARD mode for Infiniti Drive Mode Selector, based on the driver's settings.
- For relationship between drive mode and each control item, refer to the following table.
x: applicable
Items Driving Mode Control Reference PERSONAL *1 SPORT ECO Lane Departure Warning (LDW) function *2 x x x ON-OFF control of lane departure warning (LDW) function. Refer to System Description . Active trace control function x ON-OFF control of active trace control function. Refer to System Description . Engine (ECM) x x x - Changes throttle angle characteristics and control torque.
- Controls the lighting of the ECO drive indicator lamp. (Only ECO turns ON.)
Refer to System Description . Transmission x x x Selects shift pattern. Refer to System Description . Steering *3 x x - Controls mode and response of steering.
- Controls effort of steering.
Refer to System Description . ECO pedal *4 x x Controls feedback force of the accelerator pedal. - Combination meter x x x Displays the selected drive mode. Refer to System Description . AV control unit x x x Displays the selected drive mode and mode list as popup. *1: Depends on settings performed on the PERSONAL setting screen.
*2: Applied to the driver assistance system models only.
*3: Applied to the direct adaptive steering system models only.
*4: The application of the ECO pedal is only for vehicles with DCA (distance control assist).