LEMON Manuals: Even more car manuals for everyone: 1960-2025
Home >> Isuzu >> 1998 >> Trooper S V6-3.5L >> Repair and Diagnosis >> Powertrain Management >> Computers and Control Systems >> Relays and Modules - Computers and Control Systems >> Engine Control Module >> Diagrams >> Diagram Information and Instructions >> Circuit Schematics >> Lighting Switch Details
April 5, 2026: LEMON Manuals is launched! Read the announcement.

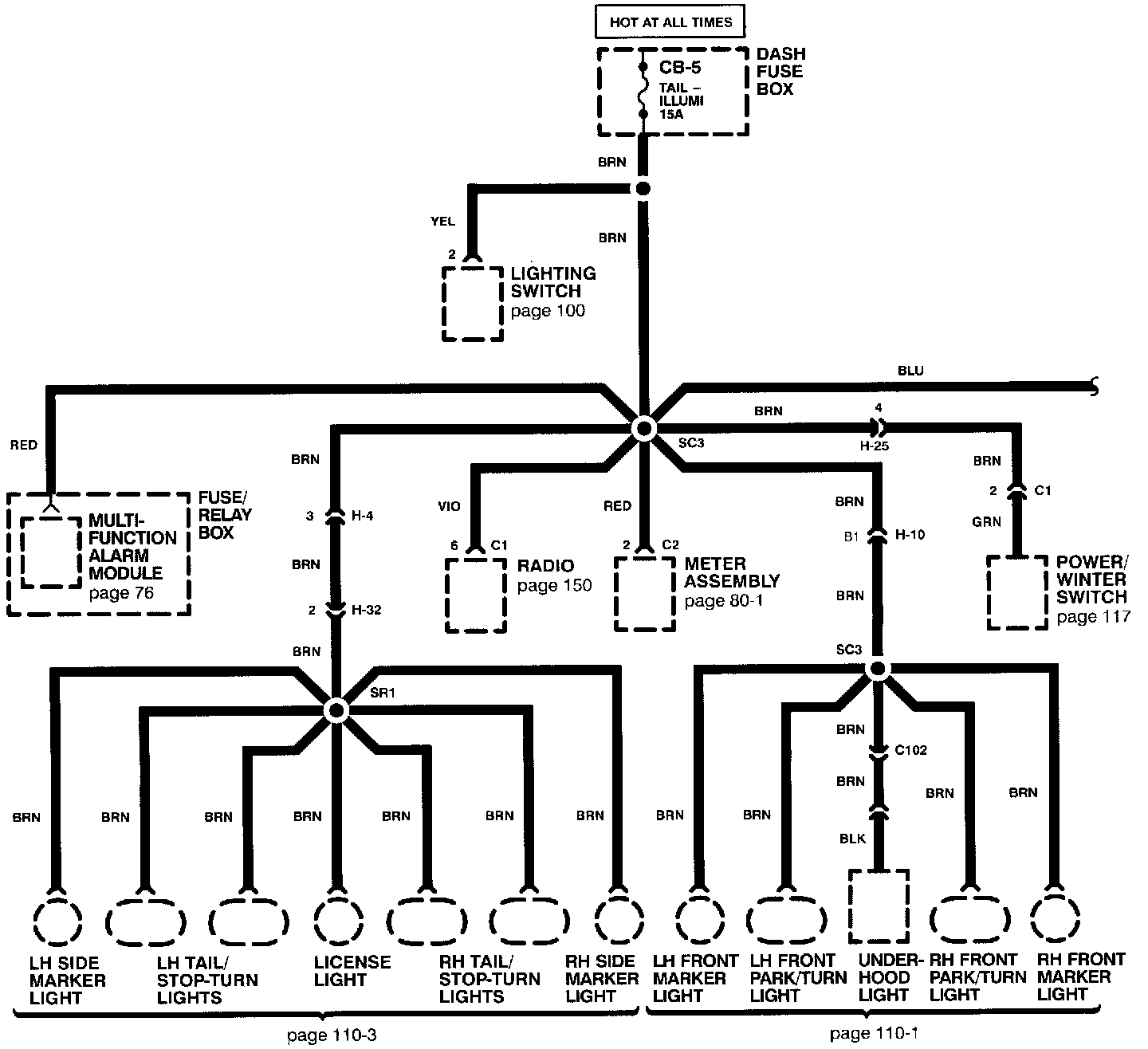
Lighting Switch Details




The Light Switch Details schematic shows all the wiring between the light switch/light relays and the components connected to the output of the light switch/ light relays. The Light Switch Details schematic is extremely helpful in locating a short circuit on the output side of the light switch and relays.