LEMON Manuals: Even more car manuals for everyone: 1960-2025
Home >> Jeep >> 1985 >> Pickup J20 >> Repair and Diagnosis >> Engine Performance >> System >> 2.5L Feedback Carburetor Testing >> Testing >> Test No. 11 - Basic Engine
April 5, 2026: LEMON Manuals is launched! Read the announcement.

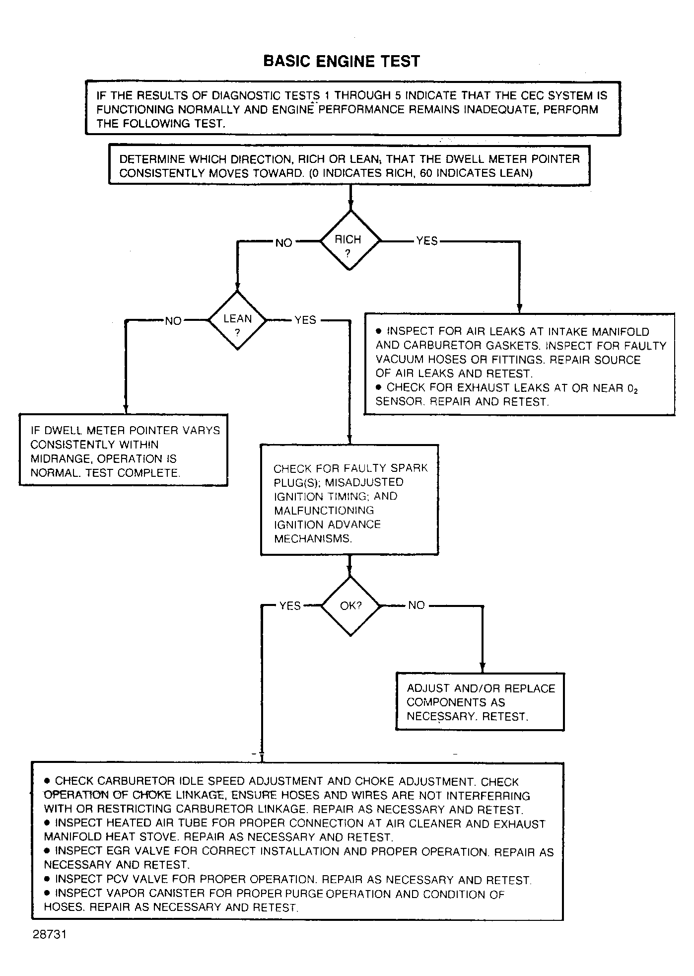
Test No. 11 - Basic Engine

Fig 1: Test No. 11, Basic Engine Test
G28731