LEMON Manuals: Even more car manuals for everyone: 1960-2025
Home >> Jeep >> 2007 >> Wrangler X, Automatic >> Repair and Diagnosis >> Engine Performance >> System >> DTCS P2161 To U110F >> U0141-Lost Communication With Front Control Module (TIPM) >> Circuit Schematic
April 5, 2026: LEMON Manuals is launched! Read the announcement.

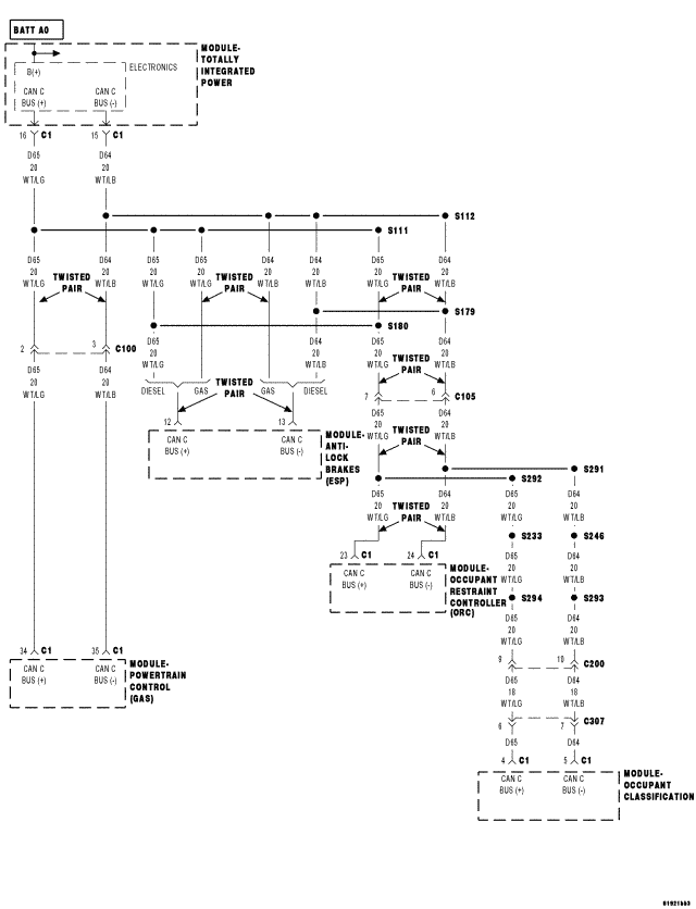
Circuit Schematic

Fig 1: CAN C Bus Circuit Schematic
GC0064243Courtesy of CHRYSLER LLC