LEMON Manuals: Even more car manuals for everyone: 1960-2025
Home >> Jeep >> 2009 >> Grand Cherokee SRT-8 >> Repair and Diagnosis >> Engine Performance >> Ignition System >> (Front Control Module (FCM) - Electrical Diagnostics) >> DTC Troubleshooting >> U0121-Lost Communication With Anti-Lock Brake Module >> Circuit Schematic
April 5, 2026: LEMON Manuals is launched! Read the announcement.

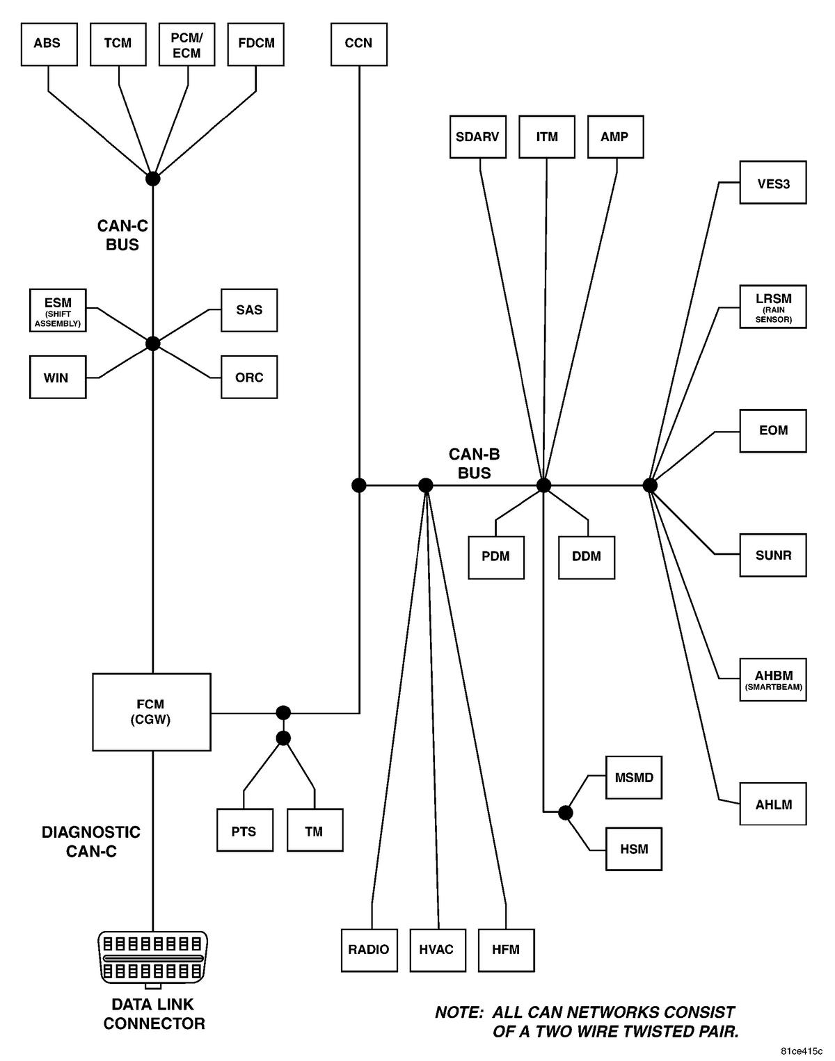
Circuit Schematic

Fig 1: CAN B Bus Circuit Schematic
GC0119618Courtesy of CHRYSLER LLC