LEMON Manuals: Even more car manuals for everyone: 1960-2025
Home >> Jeep >> 2014 >> Compass Limited, AWD, Automatic Trans >> Repair and Diagnosis >> External Pages >> Different car >> Section 217 (Electronic Control Modules (Service Information)) >> Transmission Control Module >> Operation >> Operation >> Shift Control >> Notes
April 5, 2026: LEMON Manuals is launched! Read the announcement.

Shift Control: Notes

WARNING: This page is about a different car, the 2013 Jeep Patriot and 2013 Jeep Compass. However, it is still accessible from the selected car via links, so may be relevant.
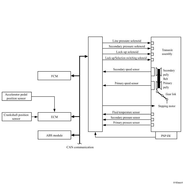
Fig 1: CAN Communication Schematic
GC0083995Courtesy of CHRYSLER GROUP, LLC

In order to select the gear ratio which can obtain the driving force in accordance with driver's intention and the vehicle condition, TCM monitors the driving conditions, such as the vehicle speed and the throttle position and selects the optimum gear ratio, and determines the gear change steps to the gear ratio. Then it sends the command to the stepping motor, and controls the flow-in/flow-out of line pressure to/from the primary pulley to determine the position of the moving-pulley and control the gear ratio.

Fig 2: Gear Ratio
GC0083996Courtesy of CHRYSLER GROUP, LLC

Selection of the gear ratio is set for every position separately.