LEMON Manuals: Even more car manuals for everyone: 1960-2025
Home >> Kia >> 2011 >> Optima L4-2.0L Turbo >> Repair and Diagnosis >> Diagrams >> Electrical Diagrams >> Powertrain Management >> Body Control Module
April 5, 2026: LEMON Manuals is launched! Read the announcement.

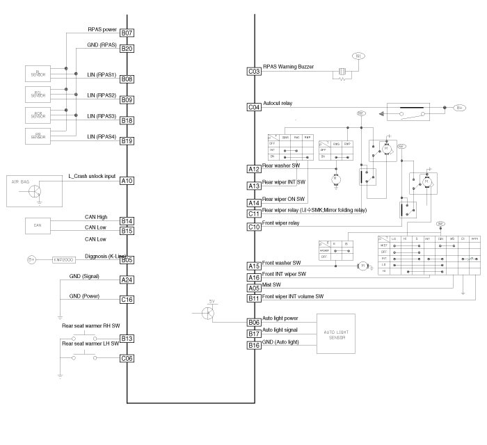
Body Control Module





BCM Connector Terminals

BCM Input Signal SPEC









BCM Output Signal SPEC






Pin Arrangement




Connector A





Connector B





Connector C






Circuit Diagram