LEMON Manuals: Even more car manuals for everyone: 1960-2025
Home >> Kia >> 2013 >> Soul Base, Automatic Trans >> Repair and Diagnosis >> External Pages >> Different car >> Section 66 (Body Control Module (BCM)) >> Schematic Diagrams >> Circuit Diagram
April 5, 2026: LEMON Manuals is launched! Read the announcement.

Circuit Diagram

WARNING: This page is about a different car, the 2013 Kia Sportage and 2012 Kia Sportage. However, it is still accessible from the selected car via links, so may be relevant.
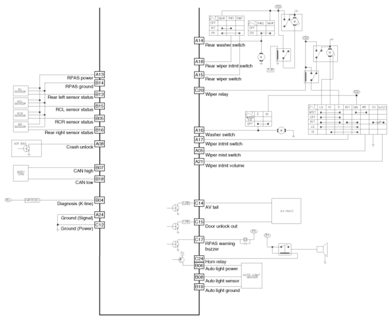
Fig 1: Body Control Module Circuit Diagram (1 Of 2)
G07426818Courtesy of KIA MOTORS AMERICA, INC.
Fig 2: Body Control Module Circuit Diagram (2 Of 2)
G07426819Courtesy of KIA MOTORS AMERICA, INC.