LEMON Manuals: Even more car manuals for everyone: 1960-2025
Home >> Kia >> 2021 >> Forte EX >> Repair and Diagnosis >> Transmission >> Automatic Trans >> IVT Control System >> Position Switch >> Troubleshooting
April 5, 2026: LEMON Manuals is launched! Read the announcement.

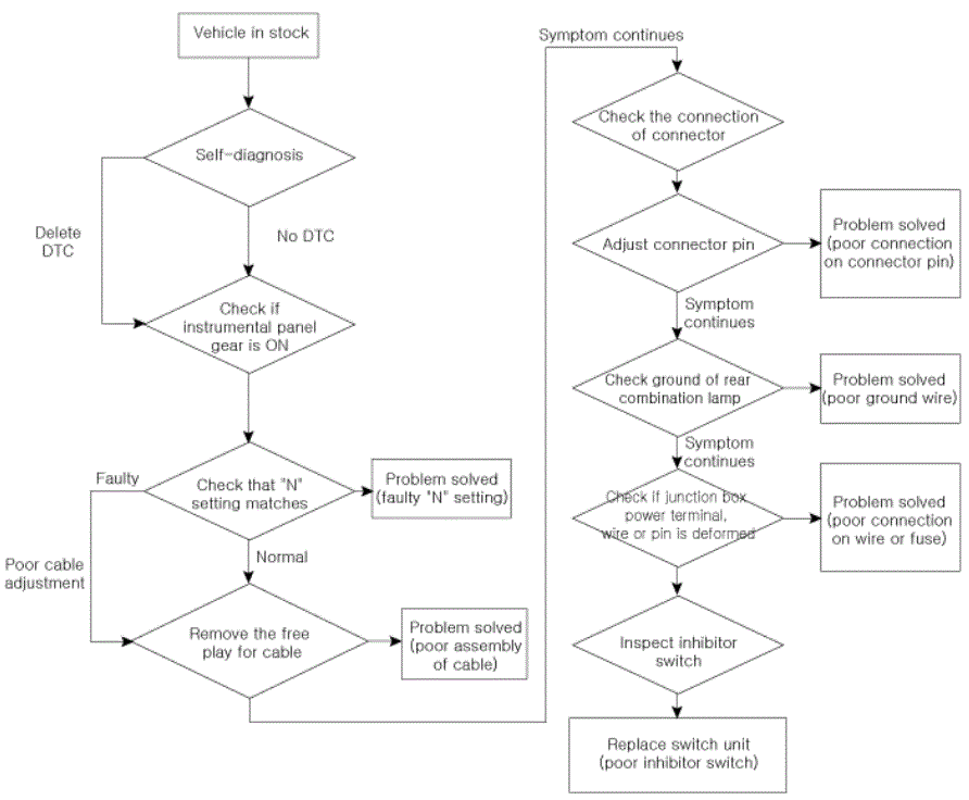
Position Switch: Troubleshooting

G13307375Courtesy of KIA MOTORS AMERICA, INC.