LEMON Manuals: Even more car manuals for everyone: 1960-2025
Home >> Kia >> 2021 >> K5 GT-Line, AWD >> Repair and Diagnosis >> Accessories & Equipment >> Communication Devices >> Cluster Module Diagnosis >> DTC B1020-55: TPMS Present Error - Coding Code Error >> Wiring Inspection >> Circuit Inspection
April 5, 2026: LEMON Manuals is launched! Read the announcement.

Circuit Inspection

G13806930Courtesy of KIA MOTORS AMERICA, INC.
G13806931Courtesy of KIA MOTORS AMERICA, INC.
Inspection Condition (+) Probe (-) Probe Specification
Connector Terminal Connector Terminal
 
  1. Ignition "ON".
CLU connector 32 (C-CAN high) Chassis ground - Fig.1
CLU connector 33 (C-CAN low) Chassis ground -
 
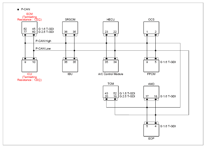
  1. Ignition "ON".
IBU connector 36 (P-CAN high) Chassis ground - Fig.2
IBU connector 35 (P-CAN low) Chassis ground -
G13806932Courtesy of KIA MOTORS AMERICA, INC.
G13806933Courtesy of KIA MOTORS AMERICA, INC.

Good 

*In case of replacing the component, perform following "System Inspection" procedure.

No Good