LEMON Manuals: Even more car manuals for everyone: 1960-2025
Home >> Kia >> 2024 >> Seltos X-Line >> Repair and Diagnosis >> Transmission >> Transmission Control Systems >> 4WD Control System Diagnosis >> DTC U0122-87: Lost Communication With Vehicle Dynamics Control Module >> Wiring Inspection >> Circuit Inspection >> Notes
April 5, 2026: LEMON Manuals is launched! Read the announcement.

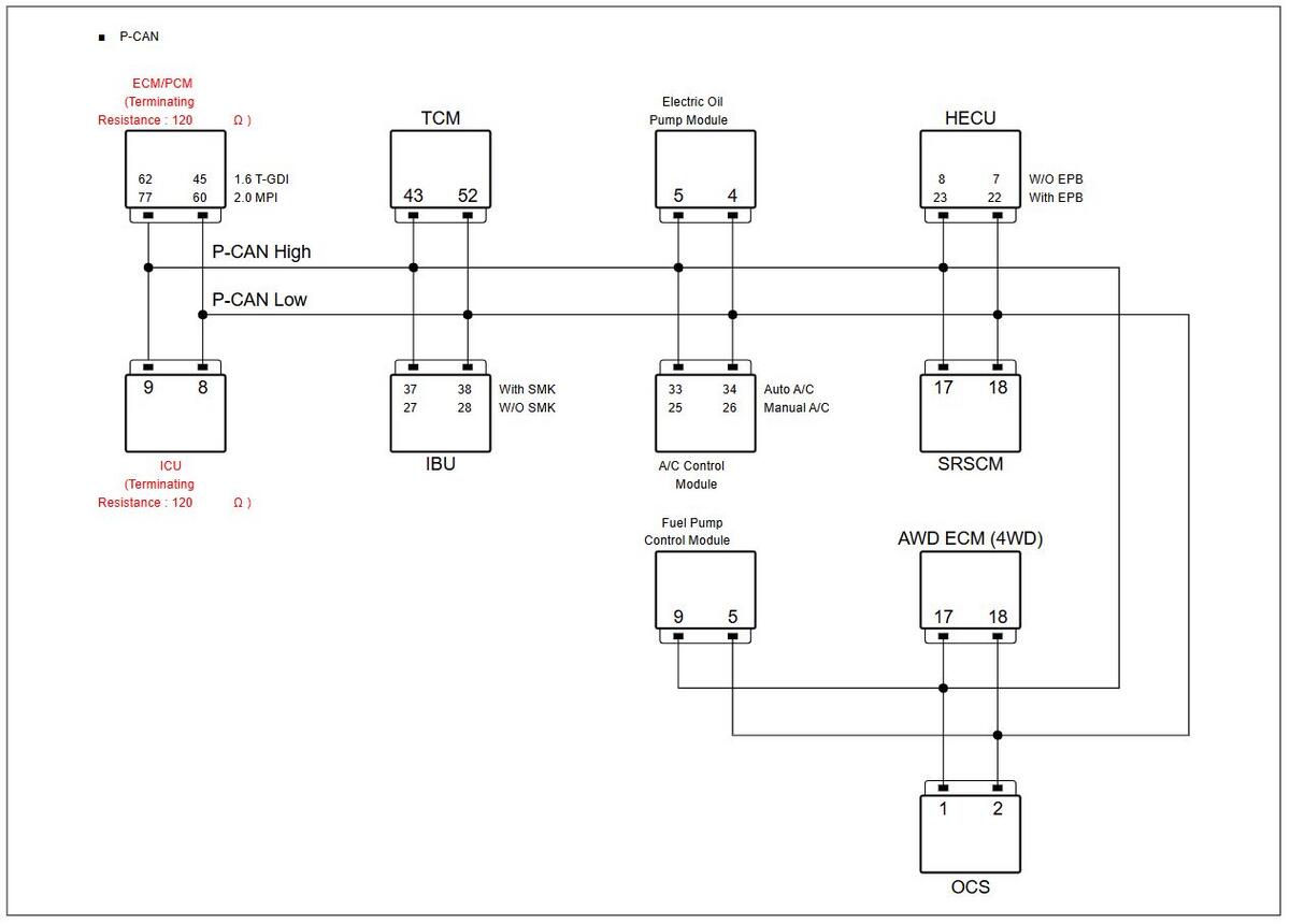
Circuit Inspection: Notes

G00664275Courtesy of KIA MOTORS AMERICA, INC.