LEMON Manuals: Even more car manuals for everyone: 1960-2025
Home >> Lexus >> 2002 >> GS 430 >> Repair and Diagnosis >> External Pages >> Different car >> Section 179 (LEXUS Navigation System) >> How To Proceed With Troubleshooting
April 5, 2026: LEMON Manuals is launched! Read the announcement.

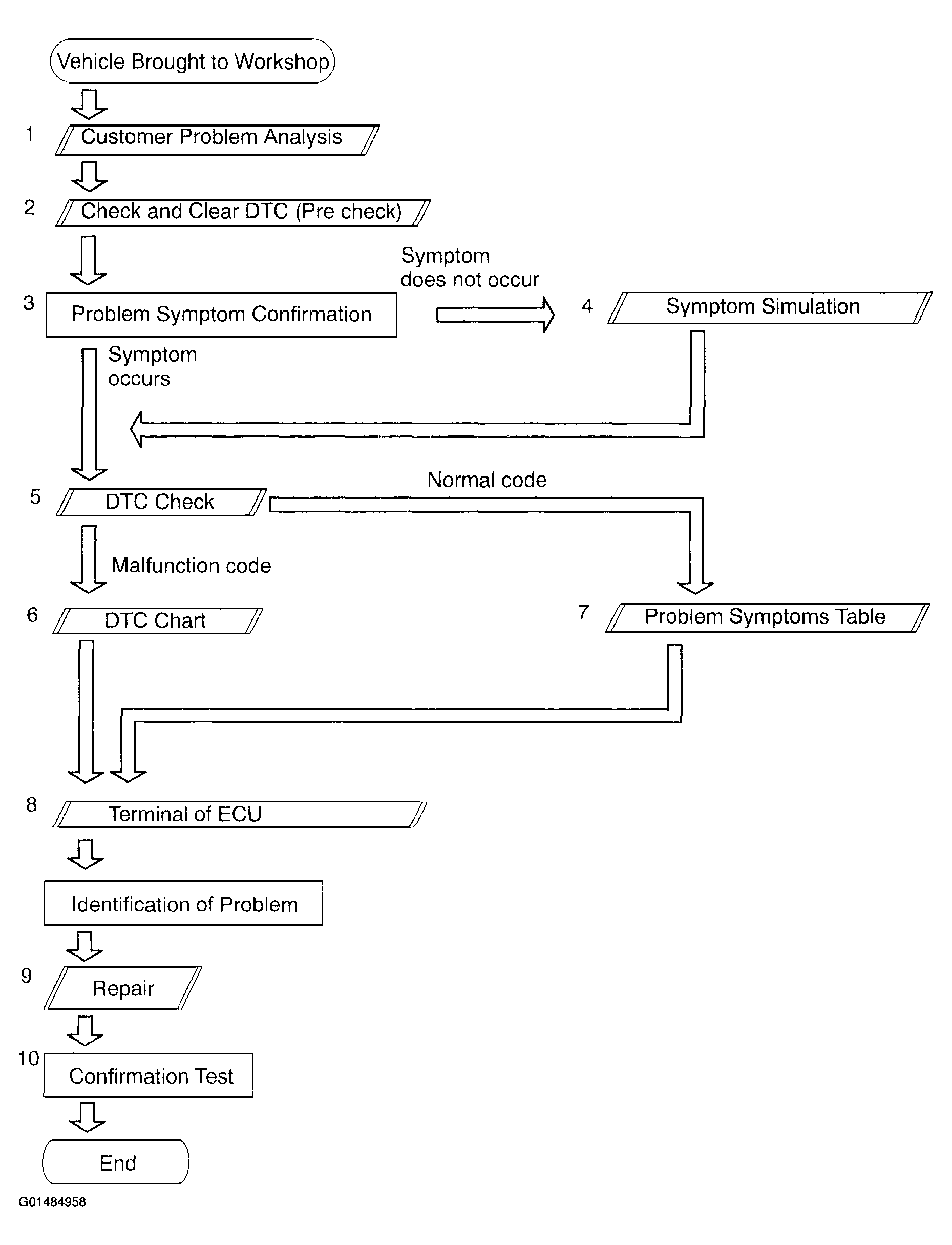
How To Proceed With Troubleshooting

WARNING: This page is about a different car, the 2004 Lexus GS 430 and 2004 Lexus GS 300. However, it is still accessible from the selected car via links, so may be relevant.

HINT:

The ECU of this system is connected to the multiplex communication system. Therefore, before starting troubleshooting, make sure to check that there is no trouble in the multiplex communication system.

Fig 1: Lexus Navigation System Troubleshooting Flowchart
G01484958Courtesy of © TOYOTA, LICENSE AGREEMENT TMS1002