LEMON Manuals: Even more car manuals for everyone: 1960-2025
Home >> Lexus >> 2004 >> IS 300 Base, Standard >> Repair and Diagnosis >> External Pages >> Different car >> Section 116 (Body Control System) >> Circuit Tests >> Driver Buckle Switch Circuit >> Circuit Description
April 5, 2026: LEMON Manuals is launched! Read the announcement.

Circuit Description

WARNING: This page is about a different car, the 2003 Lexus IS 300 and 2002 Lexus IS 300. However, it is still accessible from the selected car via links, so may be relevant.

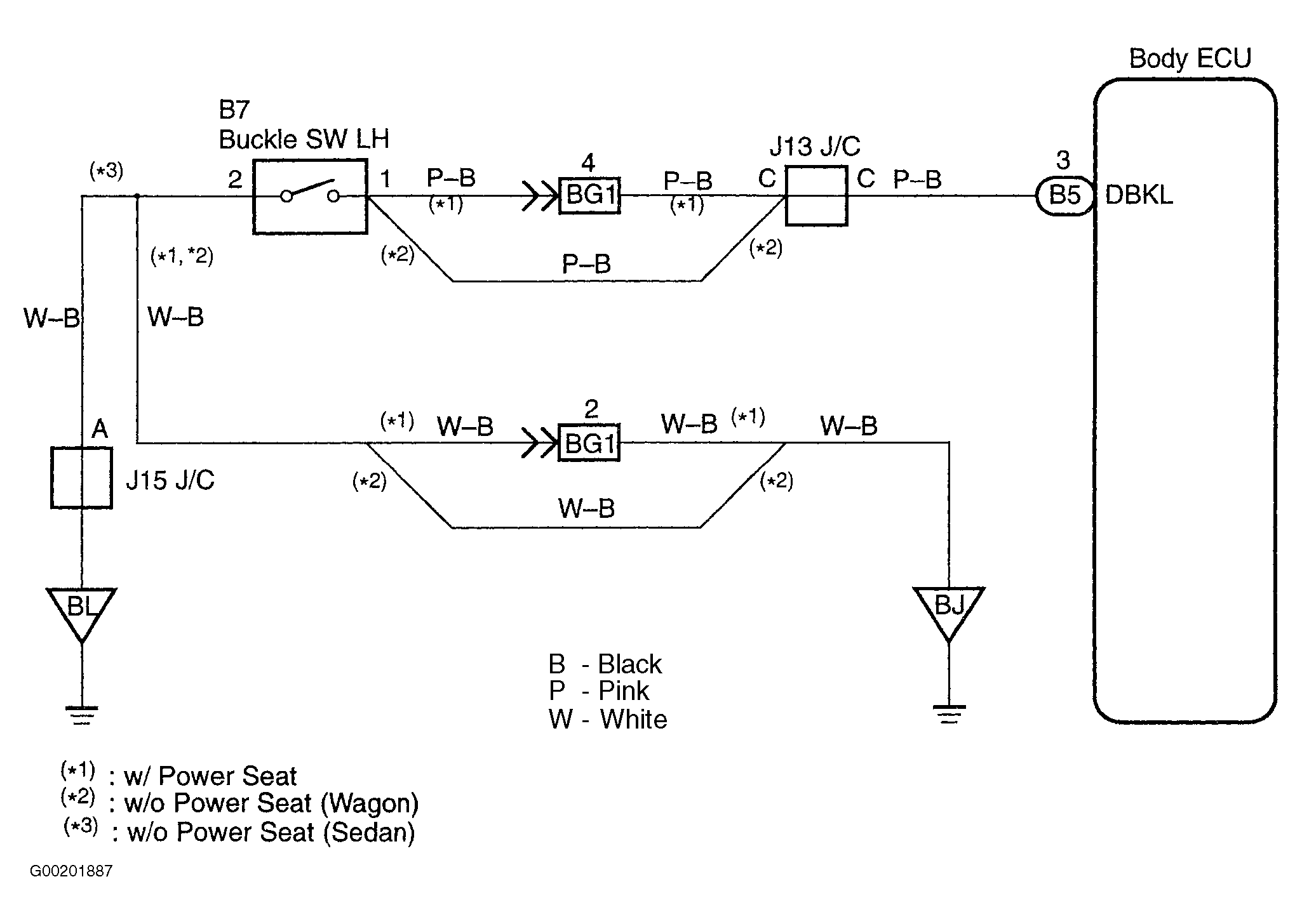
For circuit diagram, see Fig 1.

Fig 1: Identifying Driver Buckle Switch Circuit
G00201887Courtesy of © TOYOTA, LICENSE AGREEMENT TMS1002