LEMON Manuals: Even more car manuals for everyone: 1960-2025
Home >> Lexus >> 2006 >> GS 430 >> Repair and Diagnosis >> Electrical >> Body Electrical >> OEM System Circuits >> Dynamic Radar Cruise Control for 3GR-FSE >> Notes
April 5, 2026: LEMON Manuals is launched! Read the announcement.

Dynamic Radar Cruise Control for 3GR-FSE: Notes

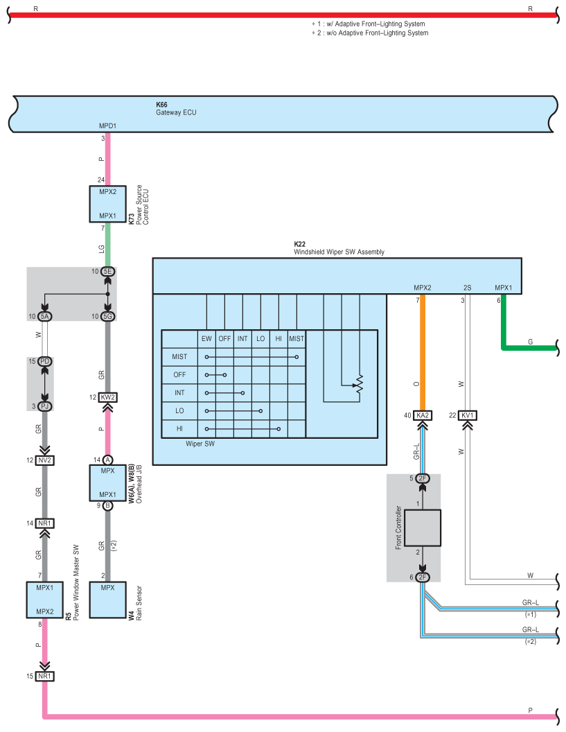
Fig 1: Dynamic Radar Cruise Control For 3GR-FSE System Wiring Diagram (1 Of 15)
G08910445Courtesy of © TOYOTA, LICENSE AGREEMENT TMS1002
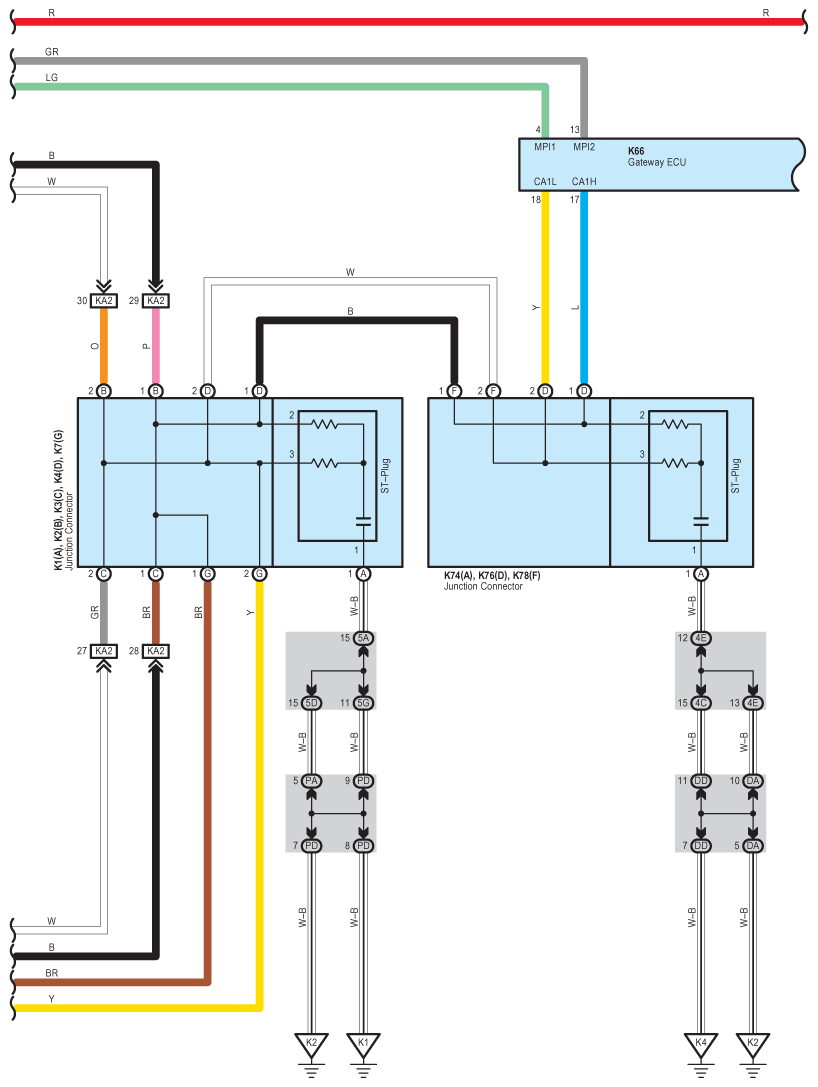
Fig 2: Dynamic Radar Cruise Control For 3GR-FSE System Wiring Diagram (2 Of 15)
G08910446Courtesy of © TOYOTA, LICENSE AGREEMENT TMS1002
Fig 3: Dynamic Radar Cruise Control For 3GR-FSE System Wiring Diagram (3 Of 15)
G08910447Courtesy of © TOYOTA, LICENSE AGREEMENT TMS1002
Fig 4: Dynamic Radar Cruise Control For 3GR-FSE System Wiring Diagram (4 Of 15)
G08910448Courtesy of © TOYOTA, LICENSE AGREEMENT TMS1002
Fig 5: Dynamic Radar Cruise Control For 3GR-FSE System Wiring Diagram (5 Of 15)
G08910449Courtesy of © TOYOTA, LICENSE AGREEMENT TMS1002
Fig 6: Dynamic Radar Cruise Control For 3GR-FSE System Wiring Diagram (6 Of 15)
G08910450Courtesy of © TOYOTA, LICENSE AGREEMENT TMS1002
Fig 7: Dynamic Radar Cruise Control For 3GR-FSE System Wiring Diagram (7 Of 15)
G08910451Courtesy of © TOYOTA, LICENSE AGREEMENT TMS1002
Fig 8: Dynamic Radar Cruise Control For 3GR-FSE System Wiring Diagram (8 Of 15)
G08910452Courtesy of © TOYOTA, LICENSE AGREEMENT TMS1002
Fig 9: Dynamic Radar Cruise Control For 3GR-FSE System Wiring Diagram (9 Of 15)
G08910453Courtesy of © TOYOTA, LICENSE AGREEMENT TMS1002
Fig 10: Dynamic Radar Cruise Control For 3GR-FSE System Wiring Diagram (10 Of 15)
G08910454Courtesy of © TOYOTA, LICENSE AGREEMENT TMS1002
Fig 11: Dynamic Radar Cruise Control For 3GR-FSE System Wiring Diagram (11 Of 15)
G08910455Courtesy of © TOYOTA, LICENSE AGREEMENT TMS1002
Fig 12: Dynamic Radar Cruise Control For 3GR-FSE System Wiring Diagram (12 Of 15)
G08910456Courtesy of © TOYOTA, LICENSE AGREEMENT TMS1002
Fig 13: Dynamic Radar Cruise Control For 3GR-FSE System Wiring Diagram (13 Of 15)
G08910457Courtesy of © TOYOTA, LICENSE AGREEMENT TMS1002
Fig 14: Dynamic Radar Cruise Control For 3GR-FSE System Wiring Diagram (14 Of 15)
G08910458Courtesy of © TOYOTA, LICENSE AGREEMENT TMS1002
Fig 15: Dynamic Radar Cruise Control For 3GR-FSE System Wiring Diagram (15 Of 15)
G08910459Courtesy of © TOYOTA, LICENSE AGREEMENT TMS1002