LEMON Manuals: Even more car manuals for everyone: 1960-2025
Home >> Lexus >> 2006 >> GX 470 >> Repair and Diagnosis >> Electrical >> Body Electrical >> OEM System Circuits >> SRS >> Notes
April 5, 2026: LEMON Manuals is launched! Read the announcement.

OEM System Circuits: SRS: Notes

NOTE: When inspecting or repairing the SRS, perform service in accordance with the following precautionary instructions and the procedure, and precautions in the Repair Information applicable for the model year.
Fig 1: SRS Parts Chart
G08910133Courtesy of © TOYOTA, LICENSE AGREEMENT TMS1002
Fig 2: SRS Wiring Diagram (1 Of 4)
G08910134Courtesy of © TOYOTA, LICENSE AGREEMENT TMS1002
Fig 3: SRS Wiring Diagram (2 Of 4)
G08910135Courtesy of © TOYOTA, LICENSE AGREEMENT TMS1002
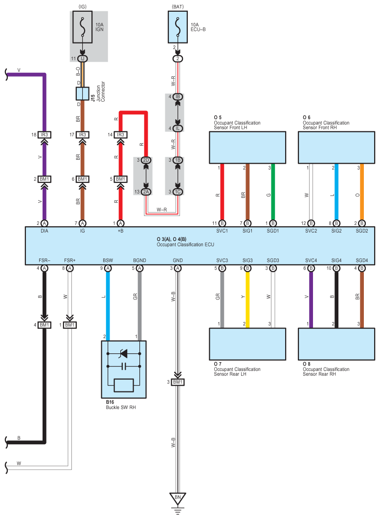
Fig 4: SRS Wiring Diagram (3 Of 4)
G08910136Courtesy of © TOYOTA, LICENSE AGREEMENT TMS1002
Fig 5: SRS Wiring Diagram (4 Of 4)
G08910137Courtesy of © TOYOTA, LICENSE AGREEMENT TMS1002