LEMON Manuals: Even more car manuals for everyone: 1960-2025
Home >> Lexus >> 2006 >> LX 470 >> Repair and Diagnosis >> Electrical >> Body Electrical >> OEM System Circuits >> LEXUS Link System (Mayday System) >> Notes
April 5, 2026: LEMON Manuals is launched! Read the announcement.

LEXUS Link System (Mayday System): Notes

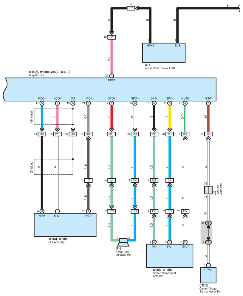
Fig 1: Lexus Link System (Mayday System) - Wiring Diagram (1 Of 6)
G08928240Courtesy of © TOYOTA, LICENSE AGREEMENT TMS1002
Fig 2: Lexus Link System (Mayday System) - Wiring Diagram (2 Of 6)
G08928241Courtesy of © TOYOTA, LICENSE AGREEMENT TMS1002
Fig 3: Lexus Link System (Mayday System) - Wiring Diagram (3 Of 6)
G08928242Courtesy of © TOYOTA, LICENSE AGREEMENT TMS1002
Fig 4: Lexus Link System (Mayday System) - Wiring Diagram (4 Of 6)
G08928243Courtesy of © TOYOTA, LICENSE AGREEMENT TMS1002
Fig 5: Lexus Link System (Mayday System) - Wiring Diagram (5 Of 6)
G08928244Courtesy of © TOYOTA, LICENSE AGREEMENT TMS1002
Fig 6: Lexus Link System (Mayday System) - Wiring Diagram (6 Of 6)
G08928245Courtesy of © TOYOTA, LICENSE AGREEMENT TMS1002