LEMON Manuals: Even more car manuals for everyone: 1960-2025
Home >> Lexus >> 2008 >> SC 430 >> Repair and Diagnosis >> Engine Performance >> Fuel Delivery >> Fuel >> Fuel System >> System Diagram
April 5, 2026: LEMON Manuals is launched! Read the announcement.

System Diagram

  1. FUEL FLOW DIAGRAM 
    Fig 1: Fuel Flow Diagram
    G05289149Courtesy of © TOYOTA, LICENSE AGREEMENT TMS1002
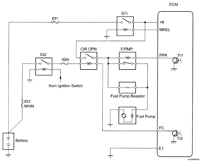
  2. FUEL SYSTEM WIRING DIAGRAM 
    Fig 2: Fuel System Wiring Diagram
    G05289150Courtesy of © TOYOTA, LICENSE AGREEMENT TMS1002
  3. FUEL SYSTEM WIRING DIAGRAM 2 
    Fig 3: Fuel System Wiring Diagram 2
    G00469013Courtesy of © TOYOTA, LICENSE AGREEMENT TMS1002