LEMON Manuals: Even more car manuals for everyone: 1960-2025
Home >> Lexus >> 2009 >> GS 350 AWD >> Repair and Diagnosis >> Electrical >> Body Electrical >> OEM System Circuits >> Multiplex Communication System (AVC-LAN) >> Notes
April 5, 2026: LEMON Manuals is launched! Read the announcement.

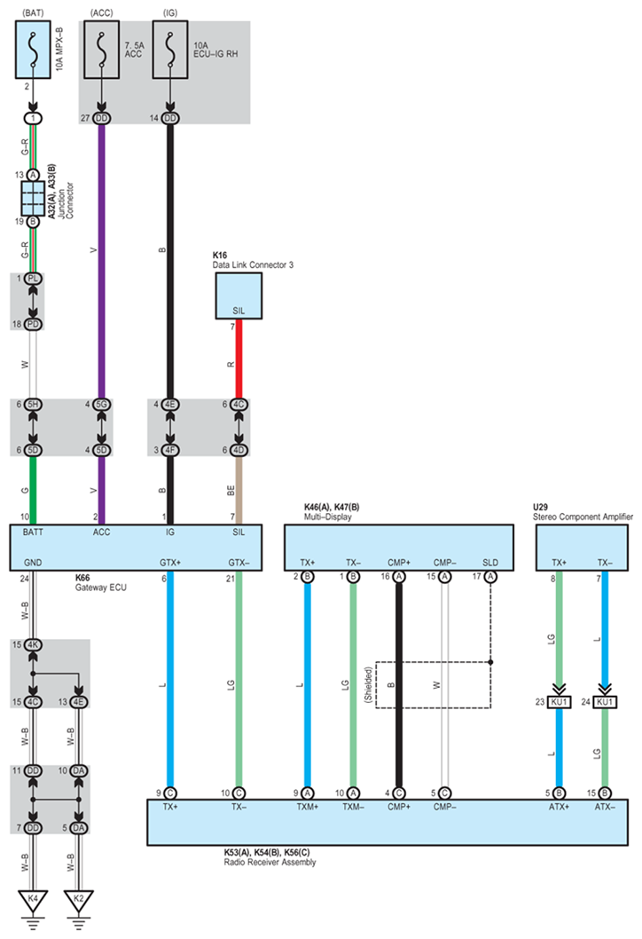
Multiplex Communication System (AVC-LAN): Notes

Fig 1: Multiplex Communication System (AVC-LAN) - Circuit Diagram
G07595444Courtesy of © TOYOTA, LICENSE AGREEMENT TMS1002