LEMON Manuals: Even more car manuals for everyone: 1960-2025
Home >> Lexus >> 2009 >> GS 450h >> Repair and Diagnosis >> Electrical >> Body Electrical >> OEM System Circuits >> VGRS System >> Notes
April 5, 2026: LEMON Manuals is launched! Read the announcement.

VGRS System: Notes

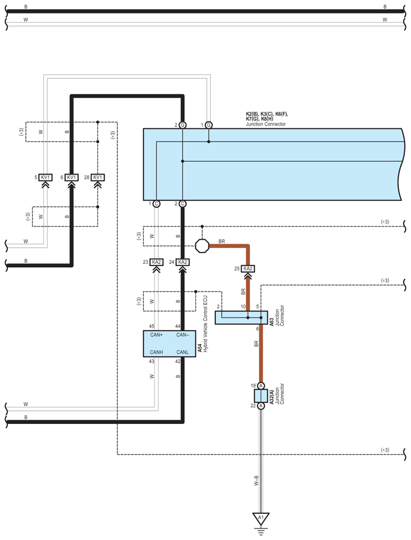
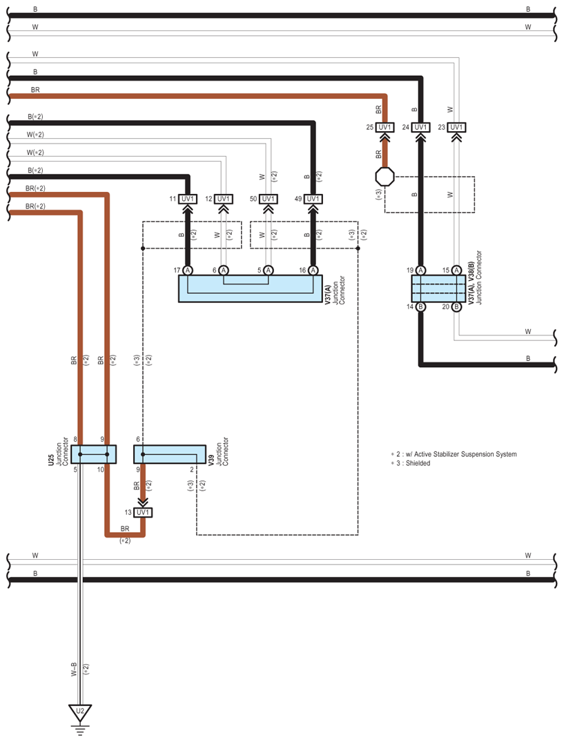
Fig 1: VGRS System - Circuit Diagram (1 Of 9)
G07617097Courtesy of © TOYOTA, LICENSE AGREEMENT TMS1002
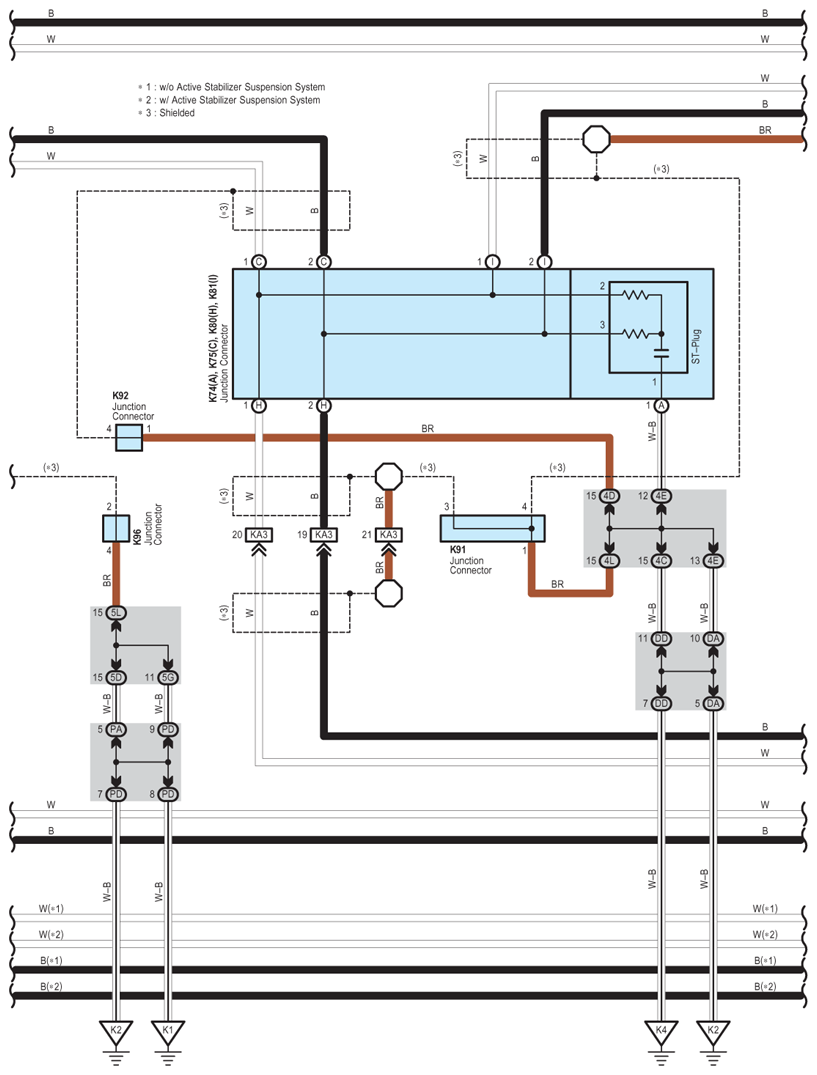
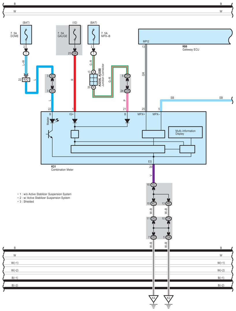
Fig 2: VGRS System - Circuit Diagram (2 Of 9)
G07617098Courtesy of © TOYOTA, LICENSE AGREEMENT TMS1002
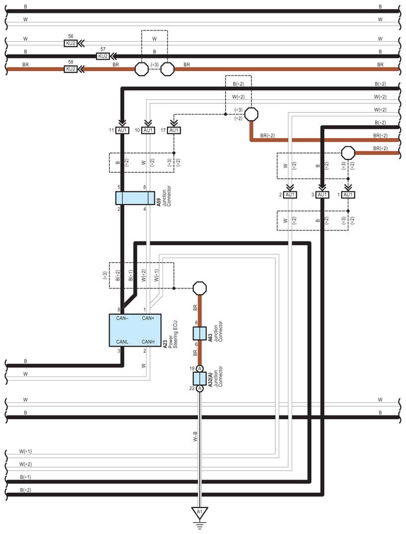
Fig 3: VGRS System - Circuit Diagram (3 Of 9)
G07617099Courtesy of © TOYOTA, LICENSE AGREEMENT TMS1002
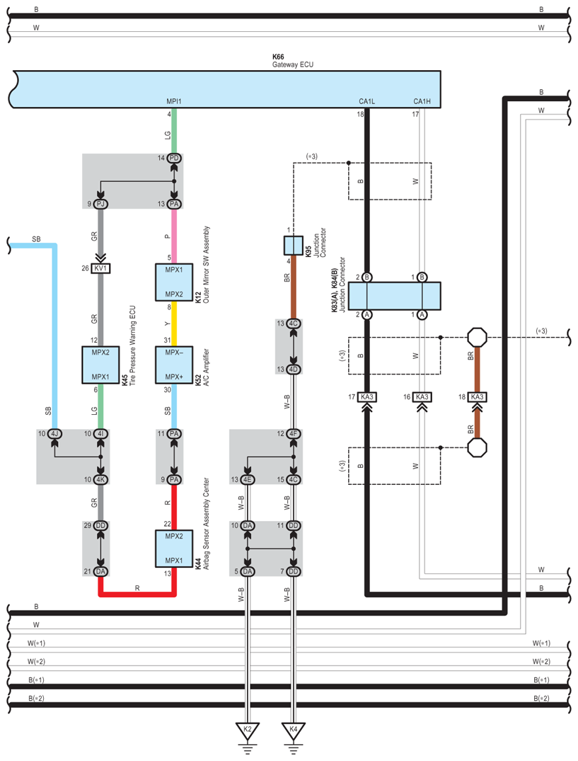
Fig 4: VGRS System - Circuit Diagram (4 Of 9)
G07617100Courtesy of © TOYOTA, LICENSE AGREEMENT TMS1002
Fig 5: VGRS System - Circuit Diagram (5 Of 9)
G07617101Courtesy of © TOYOTA, LICENSE AGREEMENT TMS1002
Fig 6: VGRS System - Circuit Diagram (6 Of 9)
G07617102Courtesy of © TOYOTA, LICENSE AGREEMENT TMS1002
Fig 7: VGRS System - Circuit Diagram (7 Of 9)
G07617103Courtesy of © TOYOTA, LICENSE AGREEMENT TMS1002
Fig 8: VGRS System - Circuit Diagram (8 Of 9)
G07617104Courtesy of © TOYOTA, LICENSE AGREEMENT TMS1002
Fig 9: VGRS System - Circuit Diagram (9 Of 9)
G07617105Courtesy of © TOYOTA, LICENSE AGREEMENT TMS1002