LEMON Manuals: Even more car manuals for everyone: 1960-2025
Home >> Lexus >> 2009 >> GS 450h >> Repair and Diagnosis >> External Pages >> Different car >> Section 108 (OEM System Circuits) >> VGRS System >> Notes
April 5, 2026: LEMON Manuals is launched! Read the announcement.

VGRS System: Notes

WARNING: This page is about a different car, the 2008 Lexus GS 450h. However, it is still accessible from the selected car via links, so may be relevant.
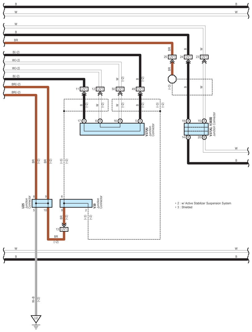
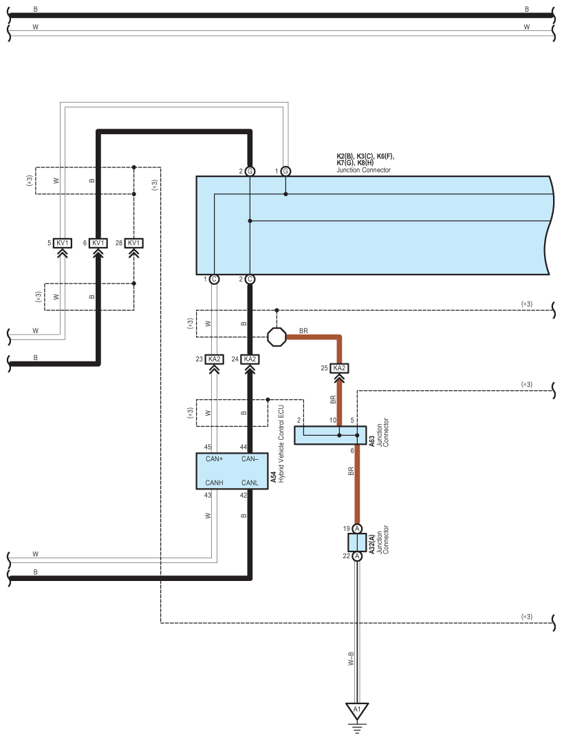
Fig 1: VGRS System - Circuit Diagram (1 Of 9)
G07614005Courtesy of © TOYOTA, LICENSE AGREEMENT TMS1002
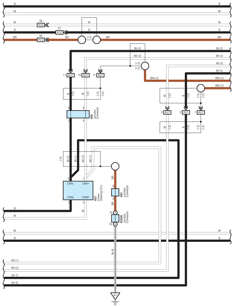
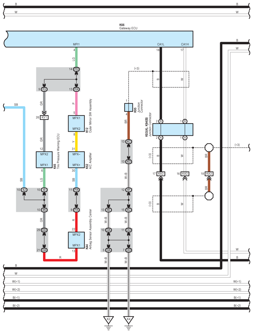
Fig 2: VGRS System - Circuit Diagram (2 Of 9)
G07614006Courtesy of © TOYOTA, LICENSE AGREEMENT TMS1002
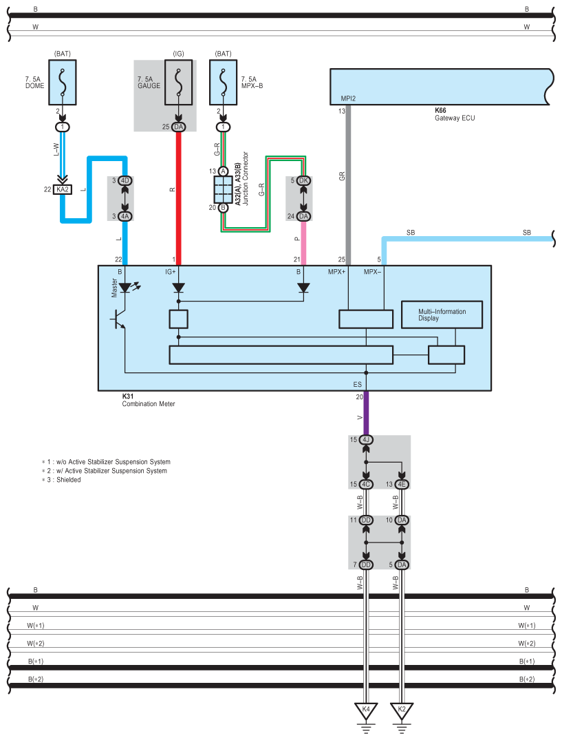
Fig 3: VGRS System - Circuit Diagram (3 Of 9)
G07614007Courtesy of © TOYOTA, LICENSE AGREEMENT TMS1002
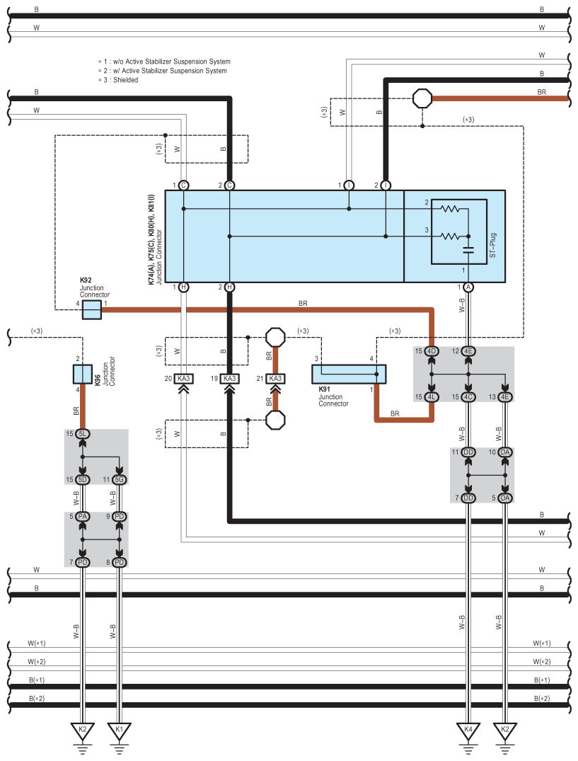
Fig 4: VGRS System - Circuit Diagram (4 Of 9)
G07614008Courtesy of © TOYOTA, LICENSE AGREEMENT TMS1002
Fig 5: VGRS System - Circuit Diagram (5 Of 9)
G07614009Courtesy of © TOYOTA, LICENSE AGREEMENT TMS1002
Fig 6: VGRS System - Circuit Diagram (6 Of 9)
G07614010Courtesy of © TOYOTA, LICENSE AGREEMENT TMS1002
Fig 7: VGRS System - Circuit Diagram (7 Of 9)
G07614011Courtesy of © TOYOTA, LICENSE AGREEMENT TMS1002
Fig 8: VGRS System - Circuit Diagram (8 Of 9)
G07614012Courtesy of © TOYOTA, LICENSE AGREEMENT TMS1002
Fig 9: VGRS System - Circuit Diagram (9 Of 9)
G07614013Courtesy of © TOYOTA, LICENSE AGREEMENT TMS1002