LEMON Manuals: Even more car manuals for everyone: 1960-2025
Home >> Lexus >> 2010 >> RX 350 AWD >> Repair and Diagnosis >> Electrical >> Body Electrical >> OEM System Circuits >> Audio System (w/ LEXUS Navigation System), LEXUS Navigation System and Parking Assist (Rear View Monitor w/ LEXUS Navigation System) >> Notes
April 5, 2026: LEMON Manuals is launched! Read the announcement.

Audio System (w/ LEXUS Navigation System), LEXUS Navigation System and Parking Assist (Rear View Monitor w/ LEXUS Navigation System): Notes

Fig 1: Audio System (W/ Lexus Navigation System), Lexus Navigation System And Parking Assist - Circuit Diagram (1 Of 22)
G07573988Courtesy of © TOYOTA, LICENSE AGREEMENT TMS1002
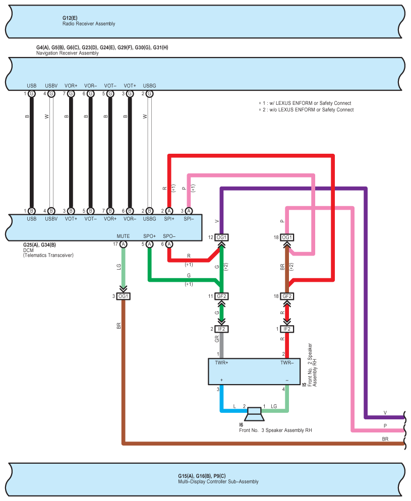
Fig 2: Audio System (W/ Lexus Navigation System), Lexus Navigation System And Parking Assist - Circuit Diagram (2 Of 22)
G07573989Courtesy of © TOYOTA, LICENSE AGREEMENT TMS1002
Fig 3: Audio System (W/ Lexus Navigation System), Lexus Navigation System And Parking Assist - Circuit Diagram (3 Of 22)
G07573990Courtesy of © TOYOTA, LICENSE AGREEMENT TMS1002
Fig 4: Audio System (W/ Lexus Navigation System), Lexus Navigation System And Parking Assist - Circuit Diagram (4 Of 22)
G07573991Courtesy of © TOYOTA, LICENSE AGREEMENT TMS1002
Fig 5: Audio System (W/ Lexus Navigation System), Lexus Navigation System And Parking Assist - Circuit Diagram (5 Of 22)
G07573992Courtesy of © TOYOTA, LICENSE AGREEMENT TMS1002
Fig 6: Audio System (W/ Lexus Navigation System), Lexus Navigation System And Parking Assist - Circuit Diagram (6 Of 22)
G07573993Courtesy of © TOYOTA, LICENSE AGREEMENT TMS1002
Fig 7: Audio System (W/ Lexus Navigation System), Lexus Navigation System And Parking Assist - Circuit Diagram (7 Of 22)
G07573994Courtesy of © TOYOTA, LICENSE AGREEMENT TMS1002
Fig 8: Audio System (W/ Lexus Navigation System), Lexus Navigation System And Parking Assist - Circuit Diagram (8 Of 22)
G07573995Courtesy of © TOYOTA, LICENSE AGREEMENT TMS1002
Fig 9: Audio System (W/ Lexus Navigation System), Lexus Navigation System And Parking Assist - Circuit Diagram (9 Of 22)
G07573996Courtesy of © TOYOTA, LICENSE AGREEMENT TMS1002
Fig 10: Audio System (W/ Lexus Navigation System), Lexus Navigation System And Parking Assist - Circuit Diagram (10 Of 22)
G07573997Courtesy of © TOYOTA, LICENSE AGREEMENT TMS1002
Fig 11: Audio System (W/ Lexus Navigation System), Lexus Navigation System And Parking Assist - Circuit Diagram (11 Of 22)
G07573998Courtesy of © TOYOTA, LICENSE AGREEMENT TMS1002
Fig 12: Audio System (W/ Lexus Navigation System), Lexus Navigation System And Parking Assist - Circuit Diagram (12 Of 22)
G07573999Courtesy of © TOYOTA, LICENSE AGREEMENT TMS1002
Fig 13: Audio System (W/ Lexus Navigation System), Lexus Navigation System And Parking Assist - Circuit Diagram (13 Of 22)
G07574000Courtesy of © TOYOTA, LICENSE AGREEMENT TMS1002
Fig 14: Audio System (W/ Lexus Navigation System), Lexus Navigation System And Parking Assist - Circuit Diagram (14 Of 22)
G07574001Courtesy of © TOYOTA, LICENSE AGREEMENT TMS1002
Fig 15: Audio System (W/ Lexus Navigation System), Lexus Navigation System And Parking Assist - Circuit Diagram (15 Of 22)
G07574002Courtesy of © TOYOTA, LICENSE AGREEMENT TMS1002
Fig 16: Audio System (W/ Lexus Navigation System), Lexus Navigation System And Parking Assist - Circuit Diagram (16 Of 22)
G07574003Courtesy of © TOYOTA, LICENSE AGREEMENT TMS1002
Fig 17: Audio System (W/ Lexus Navigation System), Lexus Navigation System And Parking Assist - Circuit Diagram (17 Of 22)
G07574004Courtesy of © TOYOTA, LICENSE AGREEMENT TMS1002
Fig 18: Audio System (W/ Lexus Navigation System), Lexus Navigation System And Parking Assist - Circuit Diagram (18 Of 22)
G07574005Courtesy of © TOYOTA, LICENSE AGREEMENT TMS1002
Fig 19: Audio System (W/ Lexus Navigation System), Lexus Navigation System And Parking Assist - Circuit Diagram (19 Of 22)
G07574006Courtesy of © TOYOTA, LICENSE AGREEMENT TMS1002
Fig 20: Audio System (W/ Lexus Navigation System), Lexus Navigation System And Parking Assist - Circuit Diagram (20 Of 22)
G07574007Courtesy of © TOYOTA, LICENSE AGREEMENT TMS1002
Fig 21: Audio System (W/ Lexus Navigation System), Lexus Navigation System And Parking Assist - Circuit Diagram (21 Of 22)
G07574008Courtesy of © TOYOTA, LICENSE AGREEMENT TMS1002
Fig 22: Audio System (W/ Lexus Navigation System), Lexus Navigation System And Parking Assist - Circuit Diagram (22 Of 22)
G07574009Courtesy of © TOYOTA, LICENSE AGREEMENT TMS1002