LEMON Manuals: Even more car manuals for everyone: 1960-2025
Home >> Lexus >> 2011 >> GS 450h >> Repair and Diagnosis >> External Pages >> Different car >> Section 110 (OEM System Circuits) >> VGRS System >> Notes
April 5, 2026: LEMON Manuals is launched! Read the announcement.

VGRS System: Notes

WARNING: This page is about a different car, the 2010 Lexus GS 450h. However, it is still accessible from the selected car via links, so may be relevant.
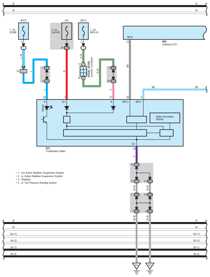
Fig 1: VGRS System - Wiring Diagram (1 Of 9)
G07557960Courtesy of © TOYOTA, LICENSE AGREEMENT TMS1002
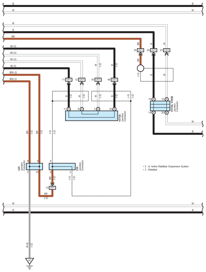
Fig 2: VGRS System - Wiring Diagram (2 Of 9)
G07557961Courtesy of © TOYOTA, LICENSE AGREEMENT TMS1002
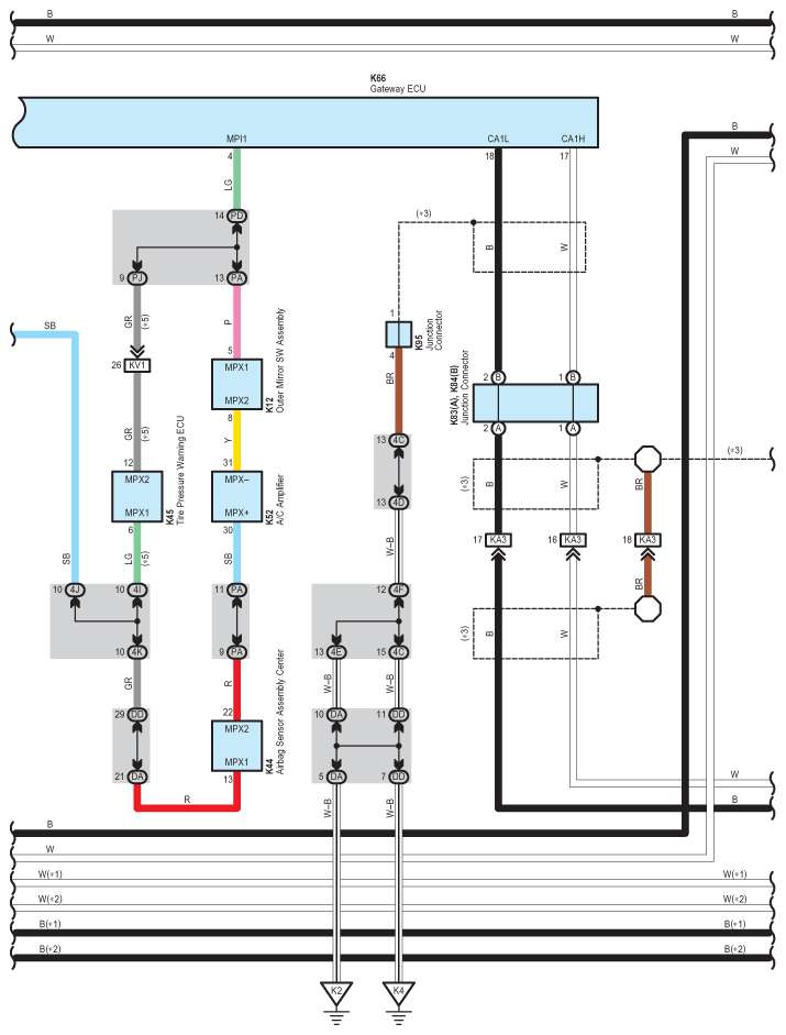
Fig 3: VGRS System - Wiring Diagram (3 Of 9)
G07557962Courtesy of © TOYOTA, LICENSE AGREEMENT TMS1002
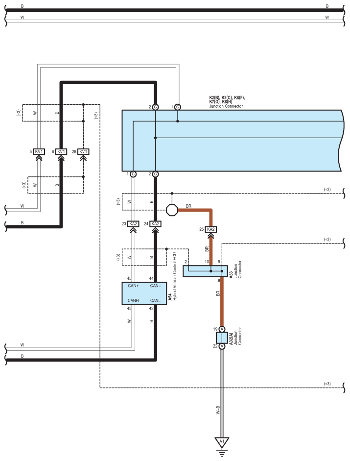
Fig 4: VGRS System - Wiring Diagram (4 Of 9)
G07557963Courtesy of © TOYOTA, LICENSE AGREEMENT TMS1002
Fig 5: VGRS System - Wiring Diagram (5 Of 9)
G07557964Courtesy of © TOYOTA, LICENSE AGREEMENT TMS1002
Fig 6: VGRS System - Wiring Diagram (6 Of 9)
G07557965Courtesy of © TOYOTA, LICENSE AGREEMENT TMS1002
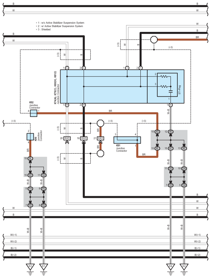
Fig 7: VGRS System - Wiring Diagram (7 Of 9)
G07557966Courtesy of © TOYOTA, LICENSE AGREEMENT TMS1002
Fig 8: VGRS System - Wiring Diagram (8 Of 9)
G07557967Courtesy of © TOYOTA, LICENSE AGREEMENT TMS1002
Fig 9: VGRS System - Wiring Diagram (9 Of 9)
G07557968Courtesy of © TOYOTA, LICENSE AGREEMENT TMS1002