LEMON Manuals: Even more car manuals for everyone: 1960-2025
Home >> Lexus >> 2013 >> CT 200h Base >> Repair and Diagnosis >> Electrical >> Body Electrical >> OEM System Circuits >> Remote Control Mirror (w/Seat Position Memory) >> Notes
April 5, 2026: LEMON Manuals is launched! Read the announcement.

Remote Control Mirror (w/Seat Position Memory): Notes

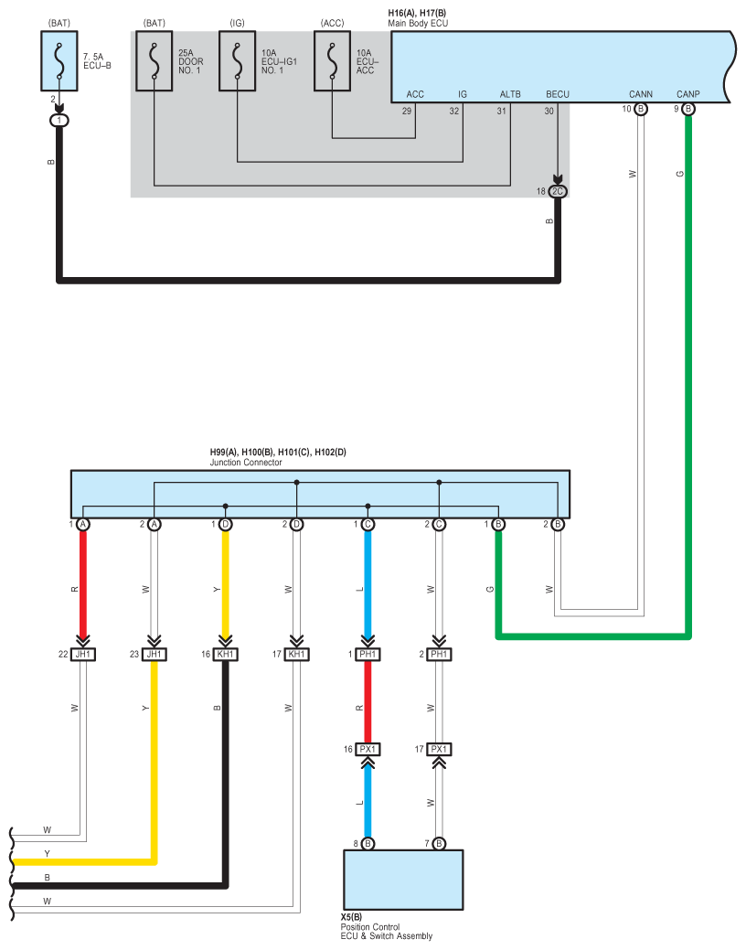
Fig 1: Remote Control Mirror W/Seat Position Memory System Wiring Diagram (1 Of 6)
G09113722Courtesy of © TOYOTA, LICENSE AGREEMENT TMS1002
Fig 2: Remote Control Mirror W/Seat Position Memory System Wiring Diagram (2 Of 6)
G09113723Courtesy of © TOYOTA, LICENSE AGREEMENT TMS1002
Fig 3: Remote Control Mirror W/Seat Position Memory System Wiring Diagram (3 Of 6)
G09113724Courtesy of © TOYOTA, LICENSE AGREEMENT TMS1002
Fig 4: Remote Control Mirror W/Seat Position Memory System Wiring Diagram (4 Of 6)
G09113725Courtesy of © TOYOTA, LICENSE AGREEMENT TMS1002
Fig 5: Remote Control Mirror W/Seat Position Memory System Wiring Diagram (5 Of 6)
G09113726Courtesy of © TOYOTA, LICENSE AGREEMENT TMS1002
Fig 6: Remote Control Mirror W/Seat Position Memory System Wiring Diagram (6 Of 6)
G09113727Courtesy of © TOYOTA, LICENSE AGREEMENT TMS1002