LEMON Manuals: Even more car manuals for everyone: 1960-2025
Home >> Lexus >> 2013 >> GX 460 Base >> Repair and Diagnosis >> Electrical >> Body Electrical >> OEM System Circuits >> Center Differential Lock >> Notes
April 5, 2026: LEMON Manuals is launched! Read the announcement.

Center Differential Lock: Notes

Fig 1: Center Differential Lock - Wiring Diagram (1 Of 5)
G09114618Courtesy of © TOYOTA, LICENSE AGREEMENT TMS1002
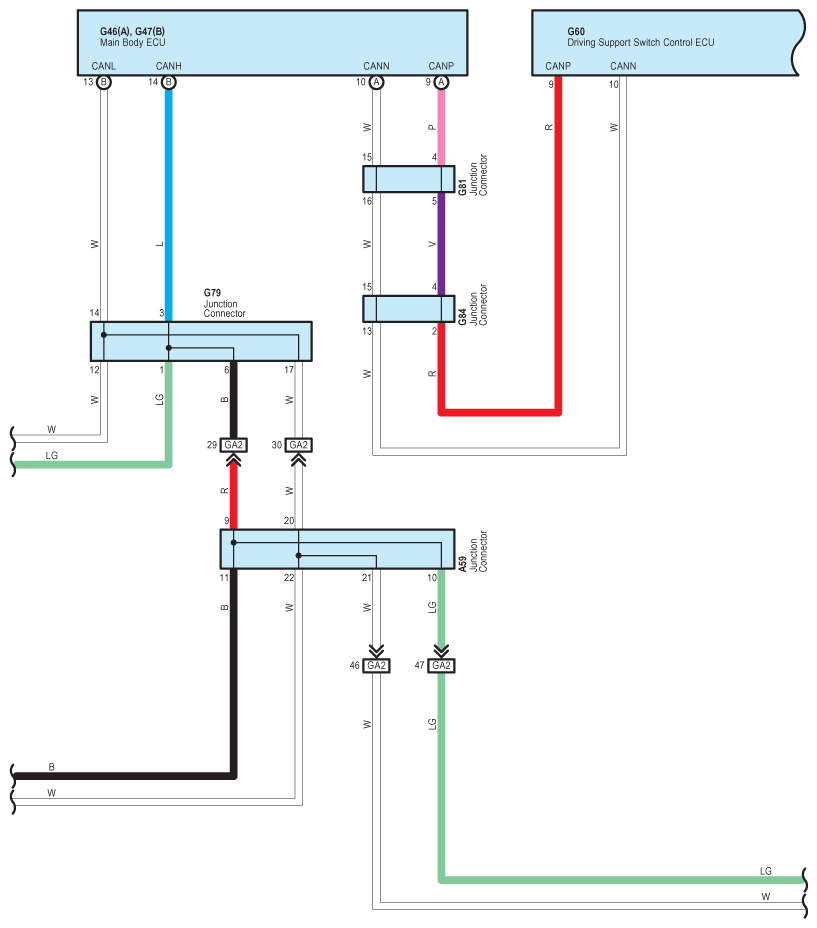
Fig 2: Center Differential Lock - Wiring Diagram (2 Of 5)
G09114619Courtesy of © TOYOTA, LICENSE AGREEMENT TMS1002
Fig 3: Center Differential Lock - Wiring Diagram (3 Of 5)
G09114620Courtesy of © TOYOTA, LICENSE AGREEMENT TMS1002
Fig 4: Center Differential Lock - Wiring Diagram (4 Of 5)
G09114621Courtesy of © TOYOTA, LICENSE AGREEMENT TMS1002
Fig 5: Center Differential Lock - Wiring Diagram (5 Of 5)
G09114622Courtesy of © TOYOTA, LICENSE AGREEMENT TMS1002