LEMON Manuals: Even more car manuals for everyone: 1960-2025
Home >> Lincoln >> 2016 >> Navigator Reserve, 4WD >> Repair and Diagnosis >> Steering >> Steering Column >> Description And Operation >> Steering Column >> System Operation >> System Diagram
April 5, 2026: LEMON Manuals is launched! Read the announcement.

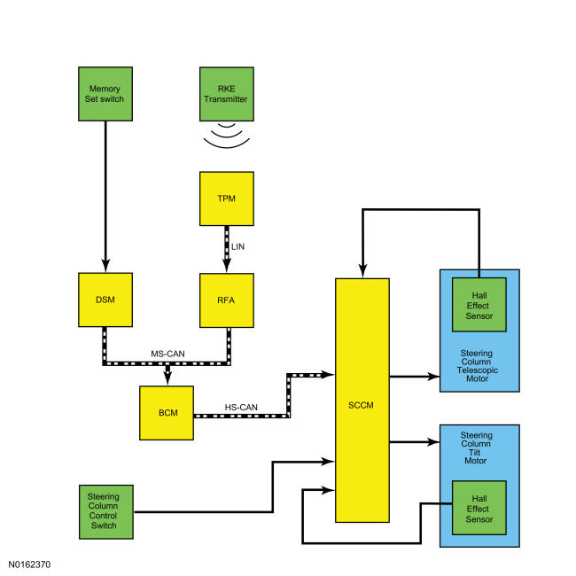
System Diagram

GFD30419Courtesy of FORD MOTOR COMPANY