LEMON Manuals: Even more car manuals for everyone: 1960-2025
Home >> Lincoln >> 2020 >> Continental Base, AWD >> Repair and Diagnosis >> Steering >> Steering Column >> Description And Operation >> Steering Column - System Operation and Component Description >> System Operation >> Notes
April 5, 2026: LEMON Manuals is launched! Read the announcement.

System Operation: Notes

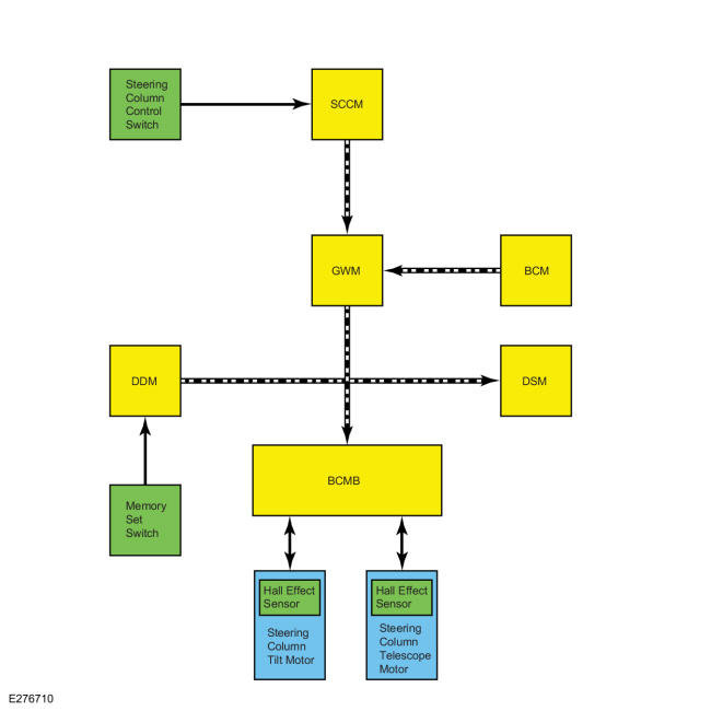
System Diagram

GFD419780Courtesy of FORD MOTOR COMPANY