LEMON Manuals: Even more car manuals for everyone: 1960-2025
Home >> Mazda >> 2021 >> 6 Touring >> Repair and Diagnosis >> External Pages >> Different car >> Section 52 (On-Board Diagnostic - Auto Leveling Control Module) >> On-Board Diagnostic Wiring Diagram (Auto Leveling Control Module)
April 5, 2026: LEMON Manuals is launched! Read the announcement.

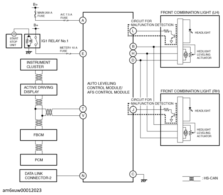
On-Board Diagnostic Wiring Diagram (Auto Leveling Control Module)

WARNING: This page is about a different car, the 2018 Mazda 6. However, it is still accessible from the selected car via links, so may be relevant.
Fig 1: Auto Leveling Control Module Wiring Diagram
G12233893Courtesy of MAZDA MOTORS CORP.