LEMON Manuals: Even more car manuals for everyone: 1960-2025
Home >> Mazda >> 2021 >> CX-3 AWD >> Repair and Diagnosis >> External Pages >> Different car >> Section 3 (On-Board Diagnostic - Standard Deployment Control System) >> Flowchart
April 5, 2026: LEMON Manuals is launched! Read the announcement.

Section 3 (On-Board Diagnostic - Standard Deployment Control System): Flowchart

WARNING: This page is about a different car, the 2016 Mazda CX-3. However, it is still accessible from the selected car via links, so may be relevant.
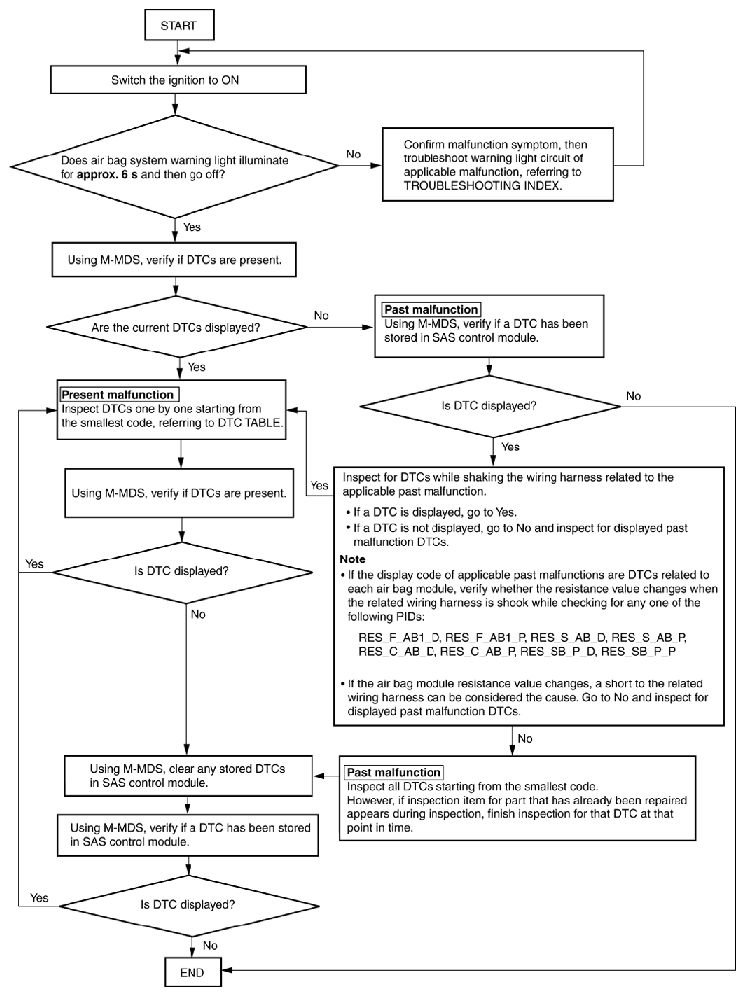
NOTE:
  • When inspecting past malfunction codes, inspect only the DTCs that were indicated before beginning the inspection. A mis-diagnosis could occur as a result of new DTCs being added while performing an inspection by disconnecting related parts or connectors.
  • When DTCs of the present malfunction are no longer output after present or past malfunctions or both have been repaired, be sure to clear the past malfunction from memory to prevent repair of malfunctions that have already been repaired.
Fig 1: SAS Control Module Flowchart - Standard Deployment Control System
G10910355Courtesy of MAZDA MOTORS CORP.