LEMON Manuals: Even more car manuals for everyone: 1960-2025
Home >> Mini >> 2005 >> Cooper Base, 2D Convertible, Standard >> Repair and Diagnosis >> Engine Performance >> System >> Diagnostic Trouble Codes - With Charts >> OBD System Description >> Misfire Monitoring >> Statistics: Fault Processing
April 5, 2026: LEMON Manuals is launched! Read the announcement.

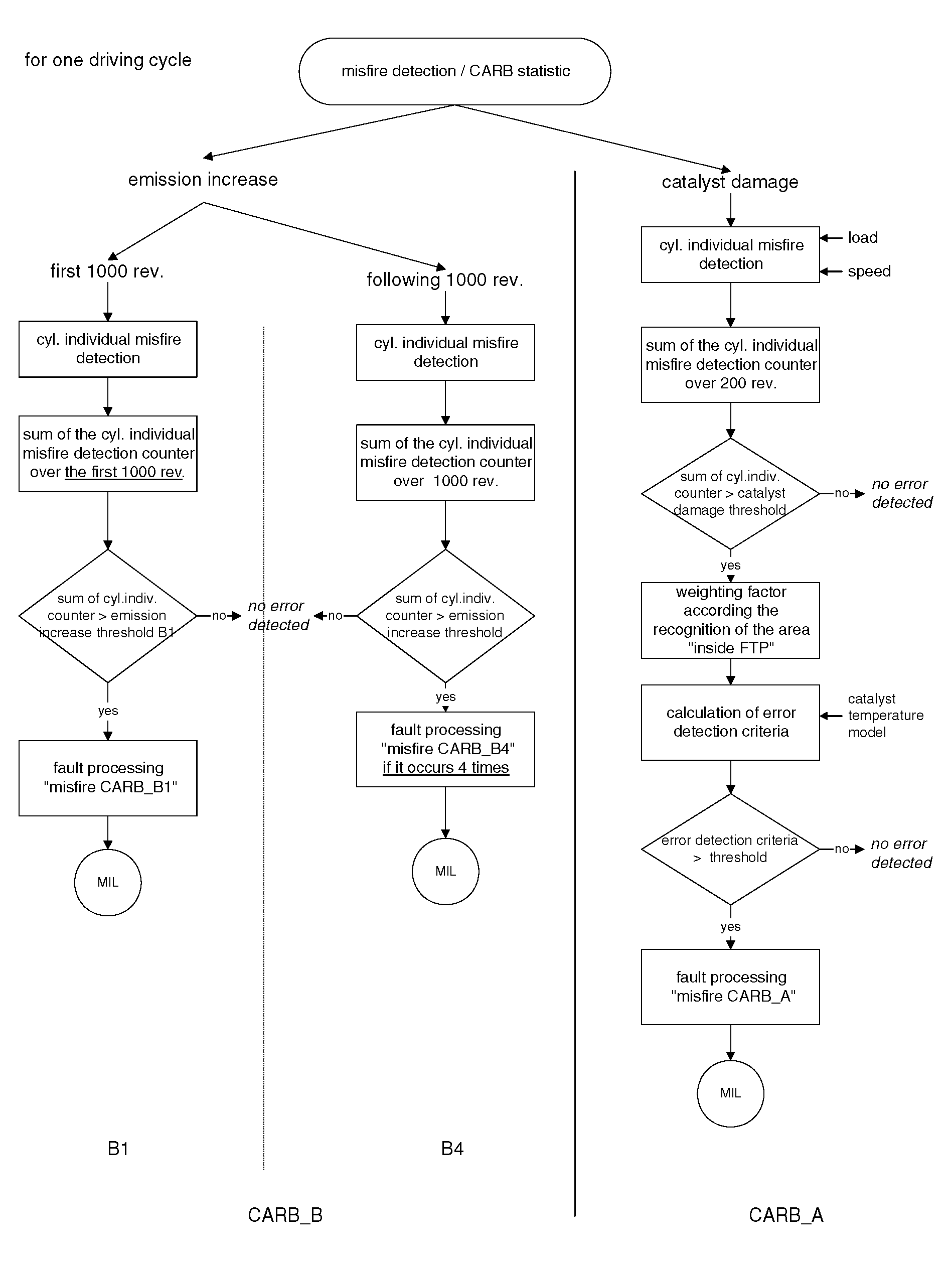
Statistics: Fault Processing

For one driving cycle.

Fig 1: Flow Chart - Fault Processing
G04562179Courtesy of BMW OF NORTH AMERICA, INC.