LEMON Manuals: Even more car manuals for everyone: 1960-2025
Home >> Mitsubishi >> 2007 >> Raider DuroCross >> Repair and Diagnosis >> Engine Performance >> Engine Control Systems >> Electronic Control Modules >> Diagnosis And Testing >> *Can C Diagnostic (-) Circuit Open >> Notes
April 5, 2026: LEMON Manuals is launched! Read the announcement.

*Can C Diagnostic (-) Circuit Open: Notes

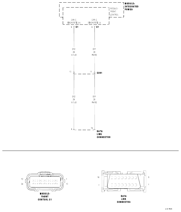
Fig 1: CAN C Diagnostic Circuit Diagram
G04853356Courtesy of MITSUBISHI MOTOR SALES OF AMERICA.

For a complete wiring diagram  , refer to appropriate SYSTEM WIRING DIAGRAMS article.

Possible Causes
(D51) CAN C DIAGNOSTIC (-) CIRCUIT OPEN 
FRONT CONTROL MODULE