LEMON Manuals: Even more car manuals for everyone: 1960-2025
Home >> Mitsubishi >> 2012 >> Lancer Evolution MR >> Repair and Diagnosis >> External Pages >> Different variant/trim >> Section 71 (Hands Free Module - Lancer) >> Diagnosis >> Symptom Procedures >> Inspection Procedure 1: Check The Hands Free Module Power Supply Circuit >> Notes
April 5, 2026: LEMON Manuals is launched! Read the announcement.

Inspection Procedure 1: Check The Hands Free Module Power Supply Circuit: Notes

WARNING: This page is about a different variant/trim than selected.
CAUTION: Before replacing the module, ensure that the power supply circuit, the ground circuit and the communication circuit are normal.
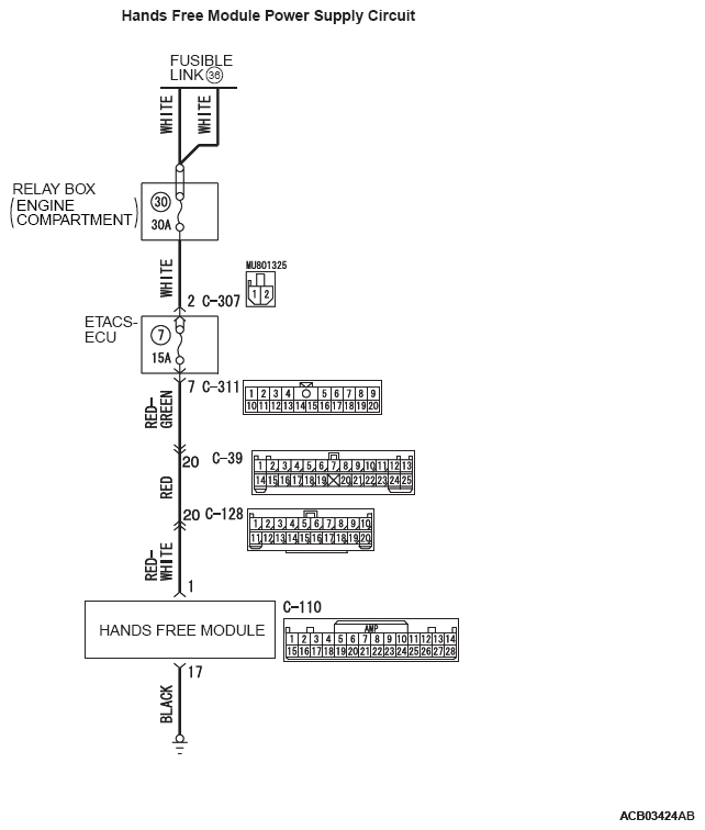
Fig 1: Hands Free Module Power Supply Circuit
G08296325Courtesy of MITSUBISHI MOTOR SALES OF AMERICA.
Fig 2: Hands Free Module Communication Circuit (Vehicles With Radio And CD Player)
G07035050Courtesy of MITSUBISHI MOTOR SALES OF AMERICA.
Fig 3: Hands Free Module Communication Circuit (Vehicles With MMCS)
G08296327Courtesy of MITSUBISHI MOTOR SALES OF AMERICA.