LEMON Manuals: Even more car manuals for everyone: 1960-2025
Home >> Nissan-Datsun >> 2003 >> Sentra SE-R, Automatic >> Repair and Diagnosis >> External Pages >> Different car >> Section 1713 (Transfer Case) >> ATX14B >> All-Mode 4WD System >> Power Transfer >> Power Transfer Flow
April 5, 2026: LEMON Manuals is launched! Read the announcement.

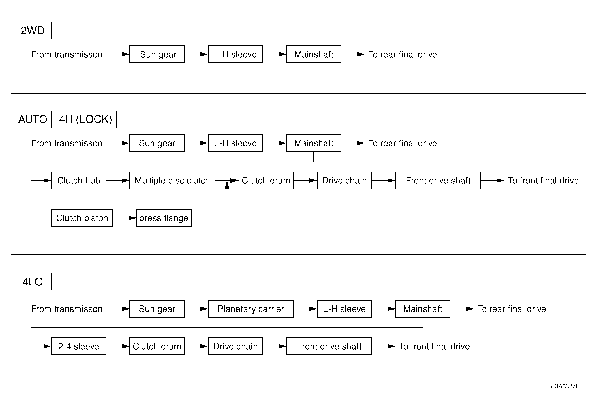
Power Transfer Flow

WARNING: This page is about a different car, the 2006 Nissan Pathfinder. However, it is still accessible from the selected car via links, so may be relevant.
Fig 1: Power Transfer Flow Diagram
G04174421Courtesy of NISSAN MOTOR CO., U.S.A.