LEMON Manuals: Even more car manuals for everyone: 1960-2025
Home >> Nissan-Datsun >> 2004 >> Sentra SE-R >> Repair and Diagnosis >> External Pages >> Different car >> Section 211 (Engine Controls - Self-Diagnostics) >> Diagnostic Tests >> DTC P0452: EVAP Control System Pressure Sensor Low Input
April 5, 2026: LEMON Manuals is launched! Read the announcement.

DTC P0452: EVAP Control System Pressure Sensor Low Input

WARNING: This page is about a different car, the 2003 Nissan Murano. However, it is still accessible from the selected car via links, so may be relevant.
NOTE: Before performing diagnostic procedure, follow testing procedure. See TESTING PROCEDURE  under SELF-DIAGNOSTIC SYSTEM.

For diagnostic procedures, see Fig 1-Fig 6 .

Fig 1: DTC P0452 (1 Of 6)
G00259903Courtesy of NISSAN MOTOR CO., U.S.A.
Fig 2: DTC P0452 (2 Of 6)
G00259904Courtesy of NISSAN MOTOR CO., U.S.A.
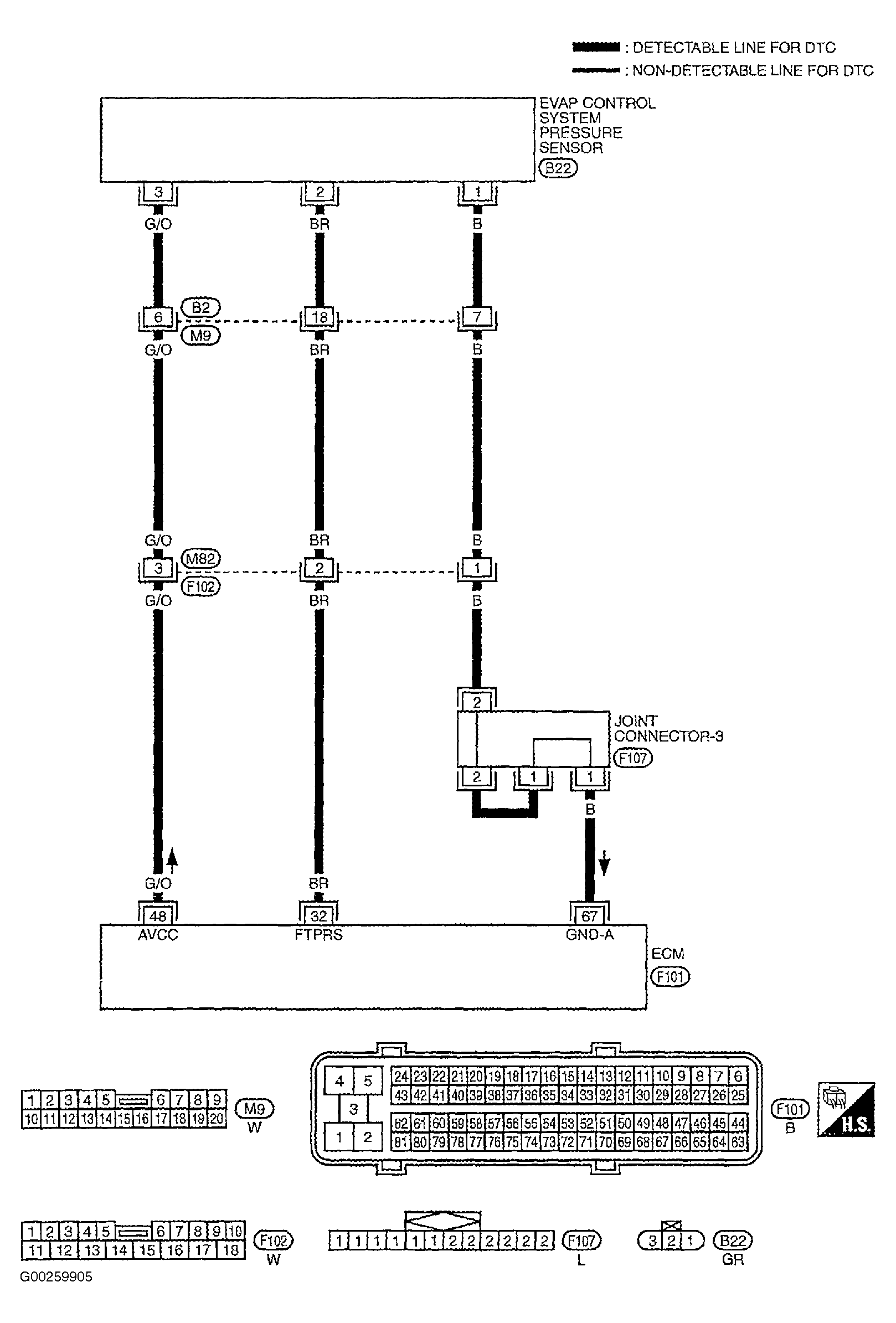
Fig 3: DTC P0452 (3 Of 6)
G00259905Courtesy of NISSAN MOTOR CO., U.S.A.
Fig 4: DTC P0452 (4 Of 6)
G00259906Courtesy of NISSAN MOTOR CO., U.S.A.
Fig 5: DTC P0452 (5 Of 6)
G00259907Courtesy of NISSAN MOTOR CO., U.S.A.
Fig 6: DTC P0452 (6 Of 6)
G00259908Courtesy of NISSAN MOTOR CO., U.S.A.