LEMON Manuals: Even more car manuals for everyone: 1960-2025
Home >> Nissan-Datsun >> 2005 >> Quest Base >> Repair and Diagnosis >> Engine Performance >> Engine Control System >> DTC P0181: FTT Sensor >> Wiring Diagram
April 5, 2026: LEMON Manuals is launched! Read the announcement.

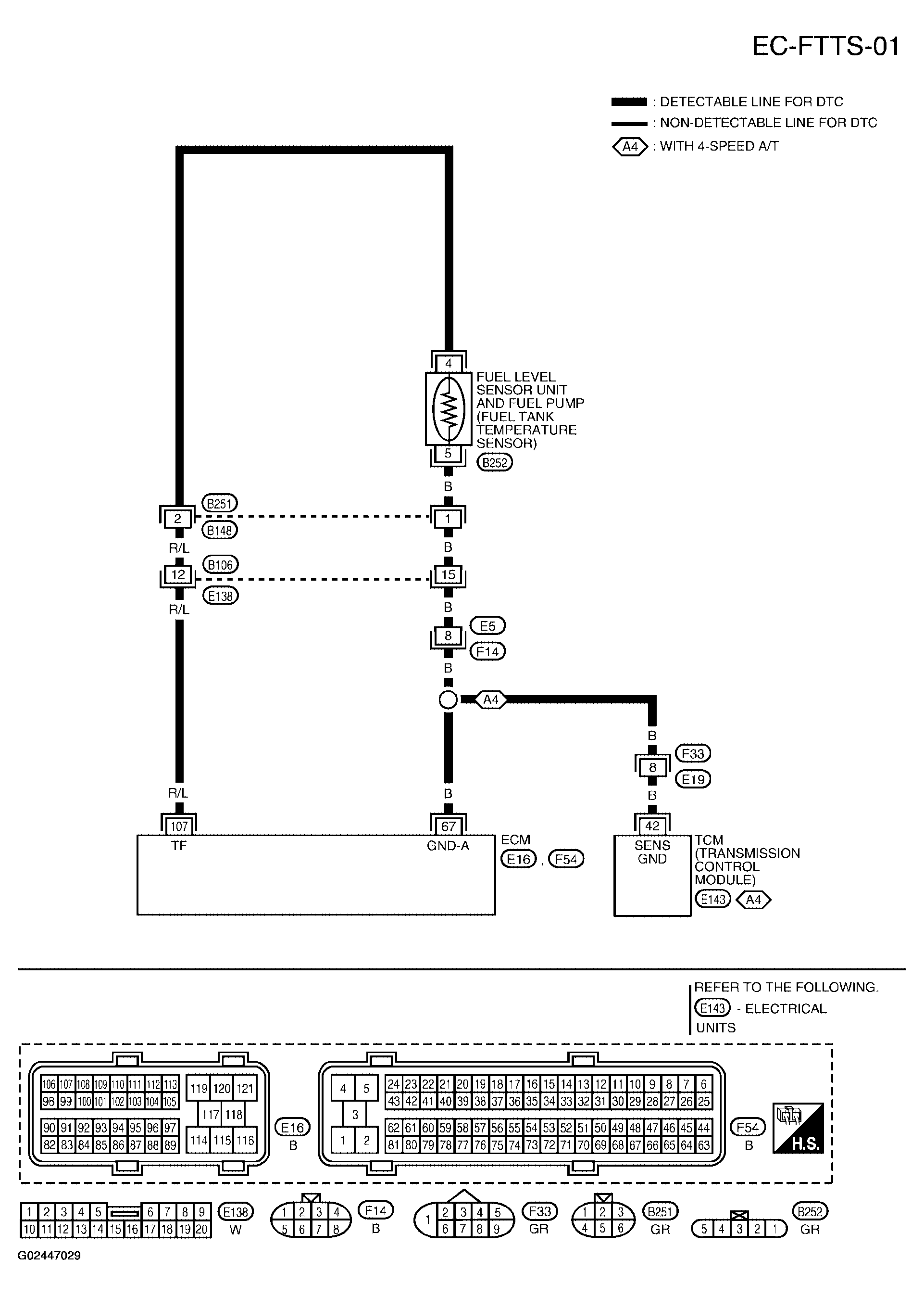
DTC P0181: FTT Sensor: Wiring Diagram

Fig 1: Wiring Diagram - FTT Sensor - EC-FTTS-01
G02447029Courtesy of NISSAN MOTOR CO., U.S.A.