LEMON Manuals: Even more car manuals for everyone: 1960-2025
Home >> Nissan-Datsun >> 2005 >> Sentra SE-R Spec V >> Repair and Diagnosis >> External Pages >> Different variant/trim >> Section 2 (Engine Control System (QG18DE)) >> DTC P0453: EVAP Control System Pressure Sensor >> Wiring Diagram
April 5, 2026: LEMON Manuals is launched! Read the announcement.

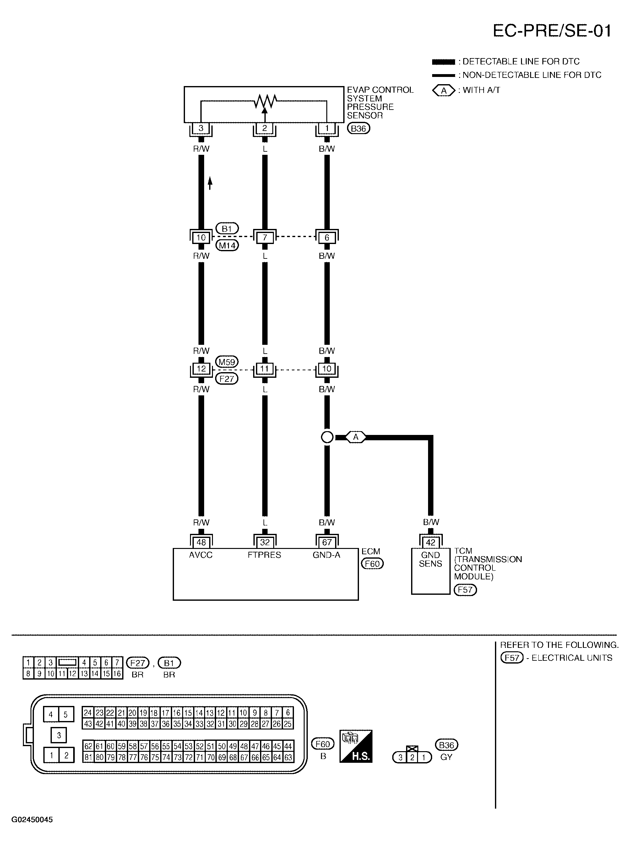
DTC P0453: EVAP Control System Pressure Sensor: Wiring Diagram

WARNING: This page is about a different variant/trim than selected.
Fig 1: Wiring Diagram - EVAP Control System Pressure Sensor (EC-PRE/SE-01)
G02450045Courtesy of NISSAN MOTOR CO., U.S.A.

Specification data are reference values and are measured between each terminal and ground.

CAUTION: Do not use ECM ground terminals when measuring input/output voltage. Doing so may result in damage to the ECM's transistor. Use a ground other than ECM terminals, such as the ground.
Fig 2: ECM Terminal Value Chart - EVAP Control System Pressure Sensor
G02450046Courtesy of NISSAN MOTOR CO., U.S.A.