LEMON Manuals: Even more car manuals for everyone: 1960-2025
Home >> Nissan-Datsun >> 2009 >> Quest Base >> Repair and Diagnosis >> Engine Performance >> System >> Engine Control System - Component Testing >> Mil And Data Link Connector >> Wiring Diagram
April 5, 2026: LEMON Manuals is launched! Read the announcement.

Mil And Data Link Connector: Wiring Diagram

NOTE: For references to PG-Power, see POWER SUPPLY, GROUND & CIRCUIT ELEMENTS - QUEST .
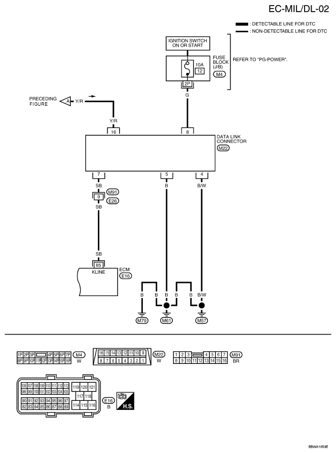
Fig 1: MIL And Data Link Connector - Wiring Diagram (1 Of 2)
G04905905Courtesy of NISSAN MOTOR CO., U.S.A.
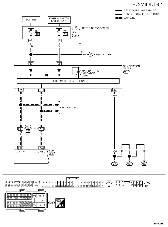
Fig 2: MIL And Data Link Connector - Wiring Diagram (2 Of 2)
G04905906Courtesy of NISSAN MOTOR CO., U.S.A.