LEMON Manuals: Even more car manuals for everyone: 1960-2025
Home >> Nissan-Datsun >> 2012 >> Maxima S >> Repair and Diagnosis >> Engine Performance >> System >> Engine Control System - Component Testing >> Wiring Diagram >> Engine Control System >> Wiring Diagram-ENGINE CONTROL SYSTEM-
April 5, 2026: LEMON Manuals is launched! Read the announcement.

Wiring Diagram-ENGINE CONTROL SYSTEM-

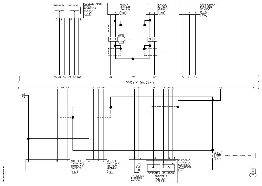
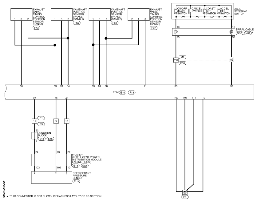
Fig 1: Engine Control System Wiring Diagram (1 Of 8)
G08146089Courtesy of NISSAN NORTH AMERICA, INC.
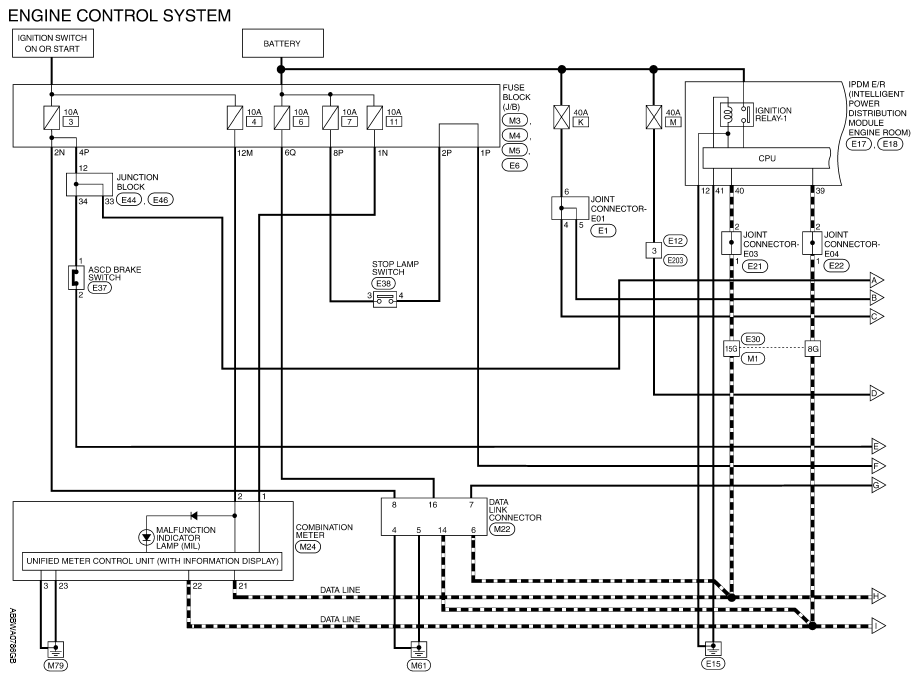
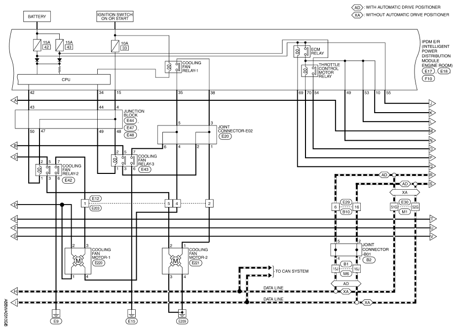
Fig 2: Engine Control System Wiring Diagram (2 Of 8)
G08146090Courtesy of NISSAN NORTH AMERICA, INC.
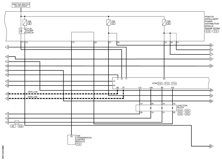
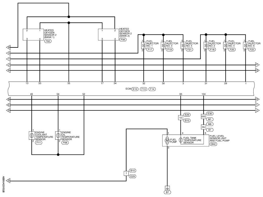
Fig 3: Engine Control System Wiring Diagram (3 Of 8)
G08146091Courtesy of NISSAN NORTH AMERICA, INC.
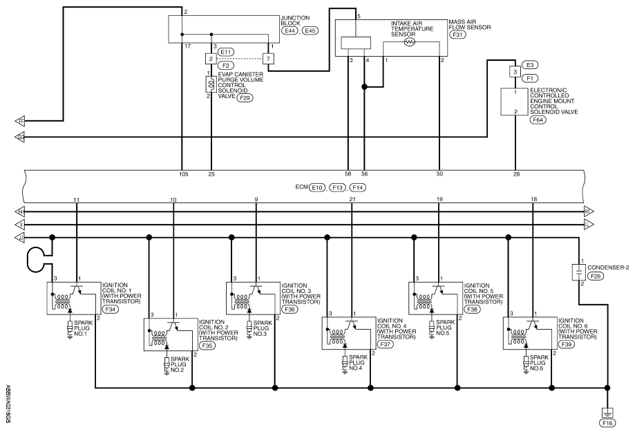
Fig 4: Engine Control System Wiring Diagram (4 Of 8)
G08146092Courtesy of NISSAN NORTH AMERICA, INC.
Fig 5: Engine Control System Wiring Diagram (5 Of 8)
G08146093Courtesy of NISSAN NORTH AMERICA, INC.
Fig 6: Engine Control System Wiring Diagram (6 Of 8)
G08146094Courtesy of NISSAN NORTH AMERICA, INC.
Fig 7: Engine Control System Wiring Diagram (7 Of 8)
G08146095Courtesy of NISSAN NORTH AMERICA, INC.
Fig 8: Engine Control System Wiring Diagram (8 Of 8)
G08146096Courtesy of NISSAN NORTH AMERICA, INC.