LEMON Manuals: Even more car manuals for everyone: 1960-2025
Home >> Nissan-Datsun >> 2017 >> Sentra SL >> Repair and Diagnosis >> External Pages >> Different variant/trim >> Section 5 (Engine Control System (Introduction) (1.6L)) >> System Description >> System >> Engine Control System >> System Diagram
April 5, 2026: LEMON Manuals is launched! Read the announcement.

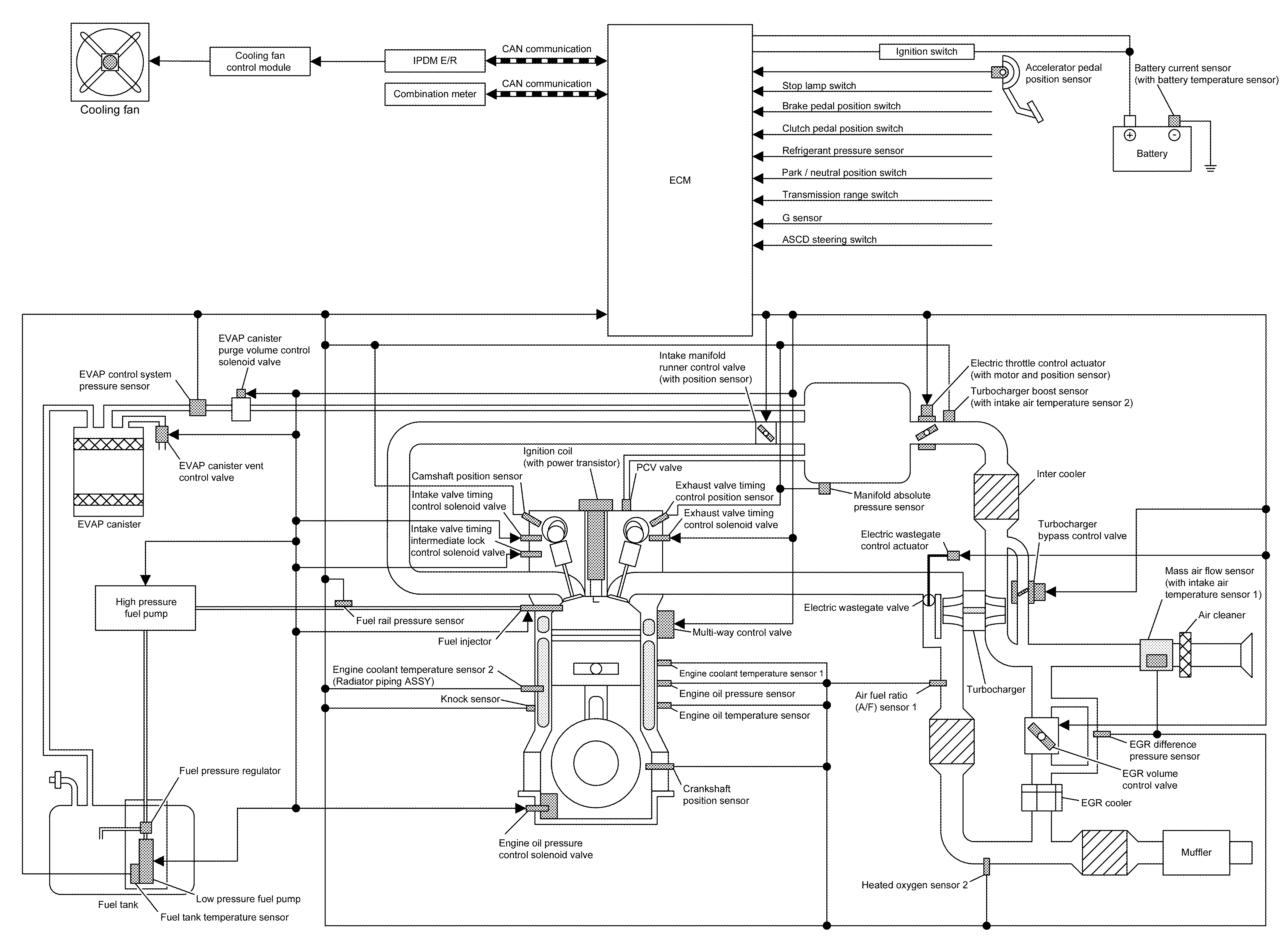
System Diagram

WARNING: This page is about a different variant/trim than selected.
GNSJSBIA7177GB-177Courtesy of NISSAN NORTH AMERICA, INC.