LEMON Manuals: Even more car manuals for everyone: 1960-2025
Home >> Oldsmobile >> 1992 >> Toronado Base >> Repair and Diagnosis >> Engine Performance >> System >> Engine Controls - Tests W/Codes - Pcm/BCM >> BCM Trouble Code Charts >> Code B337, Loss Of HVAC Programmer Data
April 5, 2026: LEMON Manuals is launched! Read the announcement.

Code B337, Loss Of HVAC Programmer Data

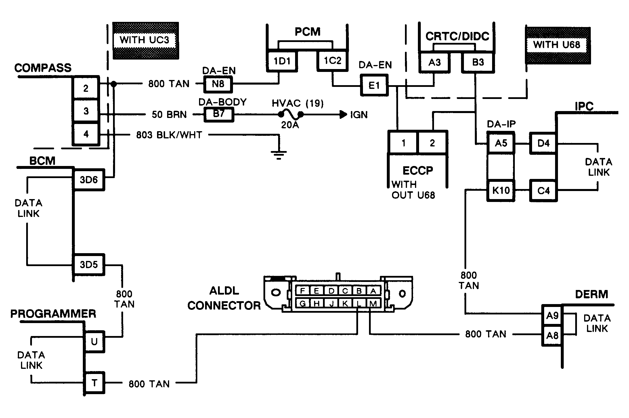
Code B337 will set if communication between programmer and BCM is lost. This can occur if HVAC loses ignition circuit, ground circuit or both serial data circuits.

NOTE: Test numbers refer to numbers on diagnostic chart.
  1. Checks for power and ground up to programmer. Test light should be on when connected from ignition source to both grounds.
  2. Since power and ground are available to programmer, source for failure is either a double open in circuit No. 800 or faulty terminal contacts.
Fig 1: Code B337, Schematic, Loss of HVAC Programmer Data
G92E05721Courtesy of GENERAL MOTORS CORP.
Fig 2: Code B337, Flow Chart, Loss of HVAC Programmer Data
G90E14385Courtesy of GENERAL MOTORS CORP.