LEMON Manuals: Even more car manuals for everyone: 1960-2025
Home >> Oldsmobile >> 2004 >> Bravada AWD >> Repair and Diagnosis >> External Pages >> Different car >> Section 1729 (Computer/Integrating Systems) >> Schematic Wiring Diagrams >> Body Control System Body Control System Wiring Schematics >> Controlled/Monitored Subsystem References - 1 of 3
April 5, 2026: LEMON Manuals is launched! Read the announcement.

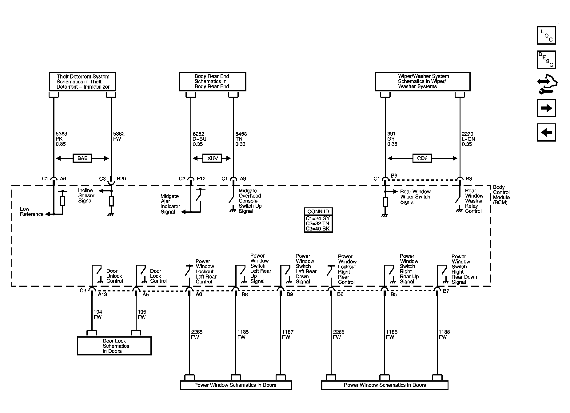
Controlled/Monitored Subsystem References - 1 of 3

WARNING: This page does not describe the selected car, but rather 6 other vehicles, including the 2005 Isuzu Ascender, 2005 GMC Envoy XUV, 2005 GMC Envoy XL, 2005 GMC Envoy, and 2005 Chevrolet TrailBlazer. However, it is still accessible from the selected car via links, so may be relevant.
Fig 1: Controlled/Monitored Subsystem References - 1 of 3 Wiring Schematic
GM1413166Courtesy of GENERAL MOTORS CORP.